HOME   LIST
‹–   –›

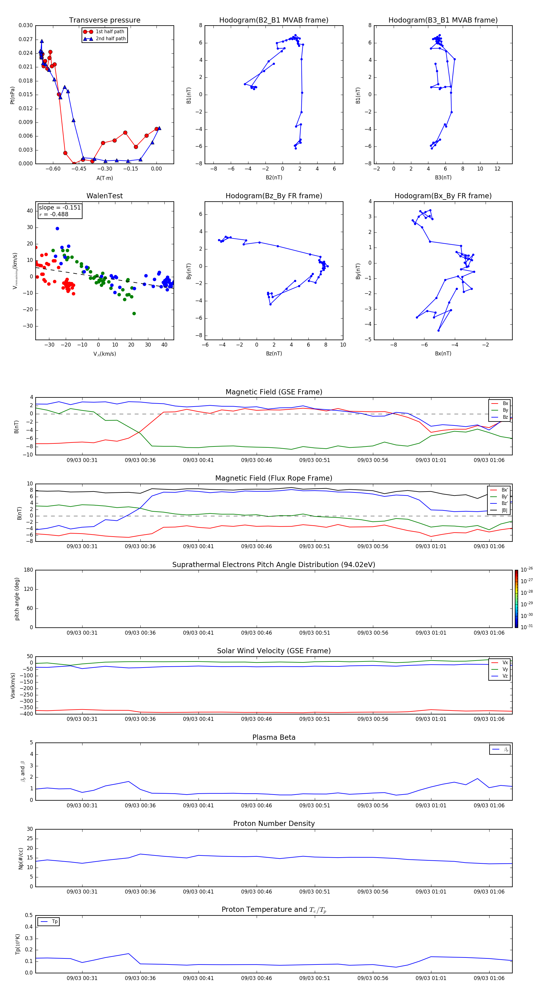
Flux Rope in 2001

Flux Rope Event 2001-09-03 00:27 ~ 2001-09-03 01:08 (42 minutes)


plot