HOME   LIST
‹–   –›

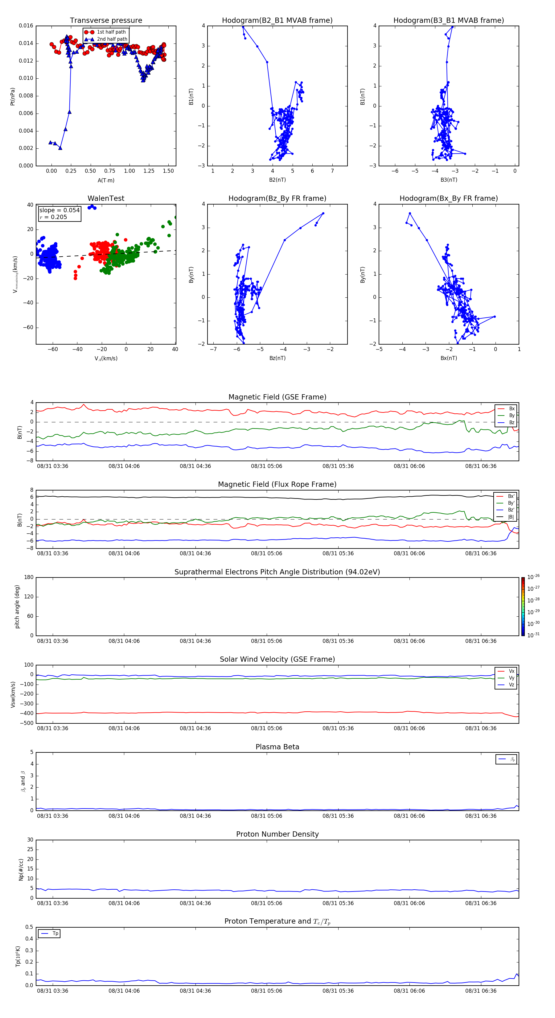
Flux Rope in 2001

Flux Rope Event 2001-08-31 03:29 ~ 2001-08-31 06:52 (204 minutes)


plot