HOME   LIST
‹–   –›

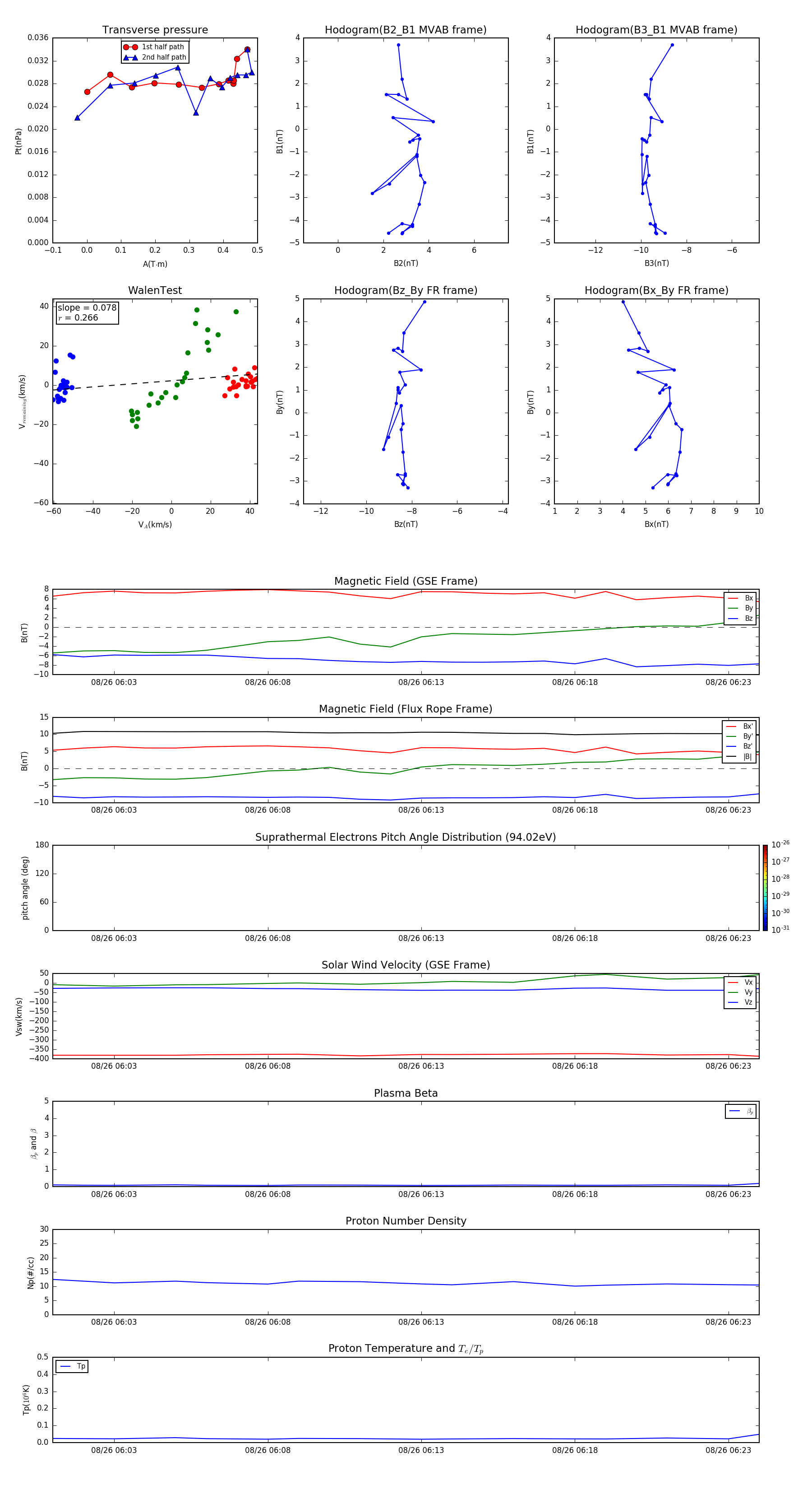
Flux Rope in 2001

Flux Rope Event 2001-08-26 06:01 ~ 2001-08-26 06:24 (24 minutes)


plot