HOME   LIST
‹–   –›

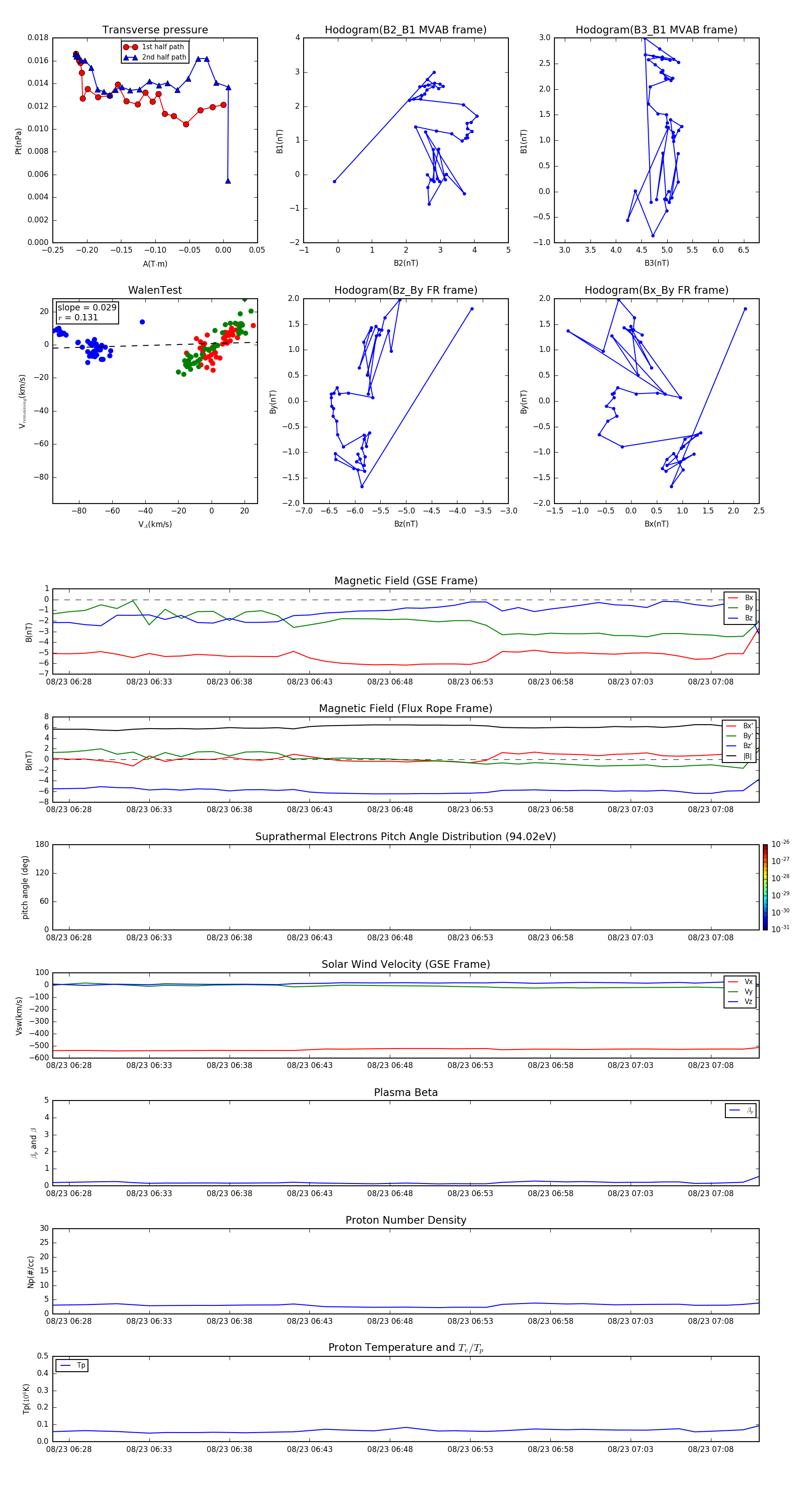
Flux Rope in 2001

Flux Rope Event 2001-08-23 06:27 ~ 2001-08-23 07:11 (45 minutes)


plot