HOME   LIST
‹–   –›

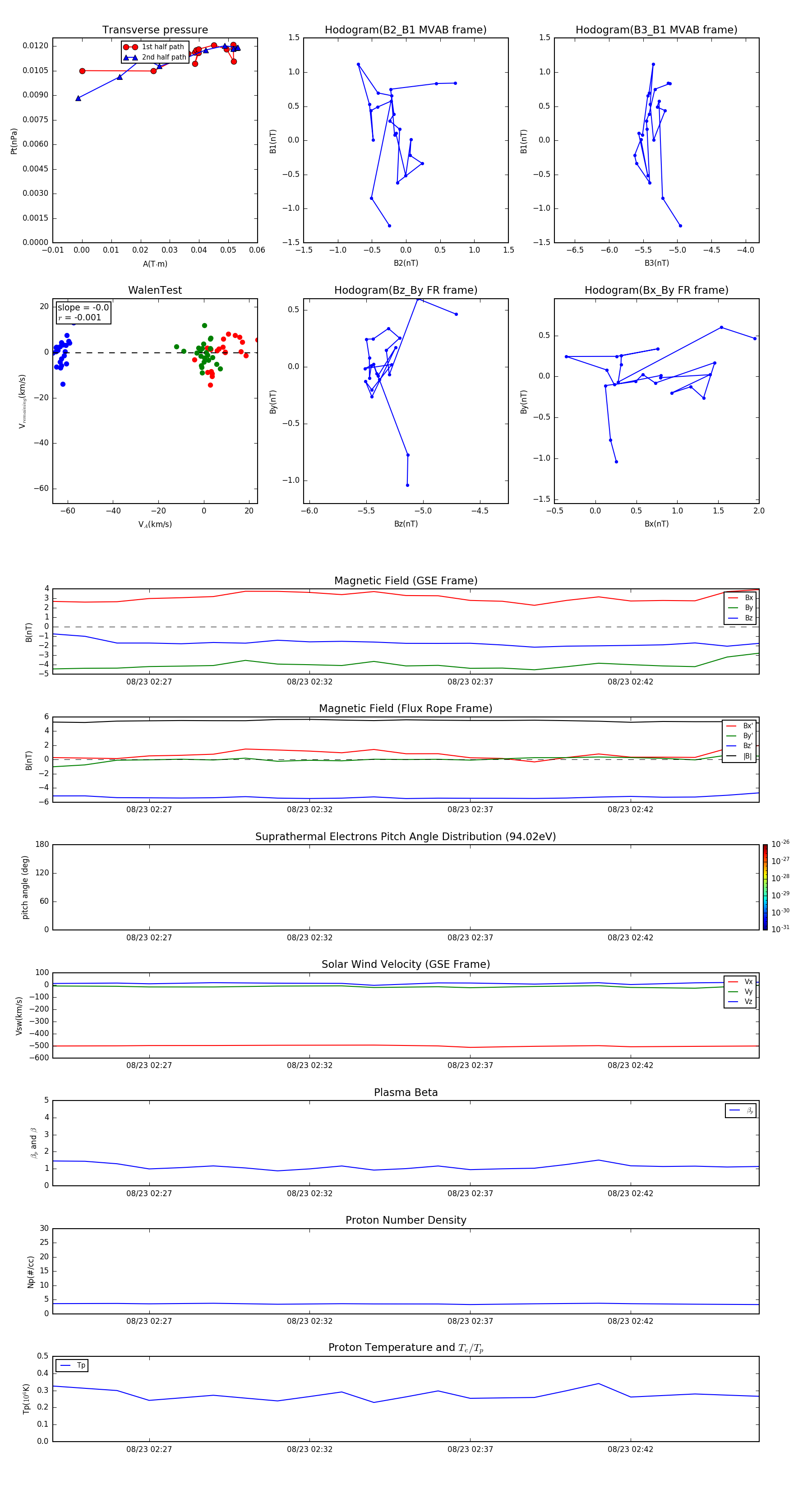
Flux Rope in 2001

Flux Rope Event 2001-08-23 02:24 ~ 2001-08-23 02:46 (23 minutes)


plot