HOME   LIST
‹–   –›

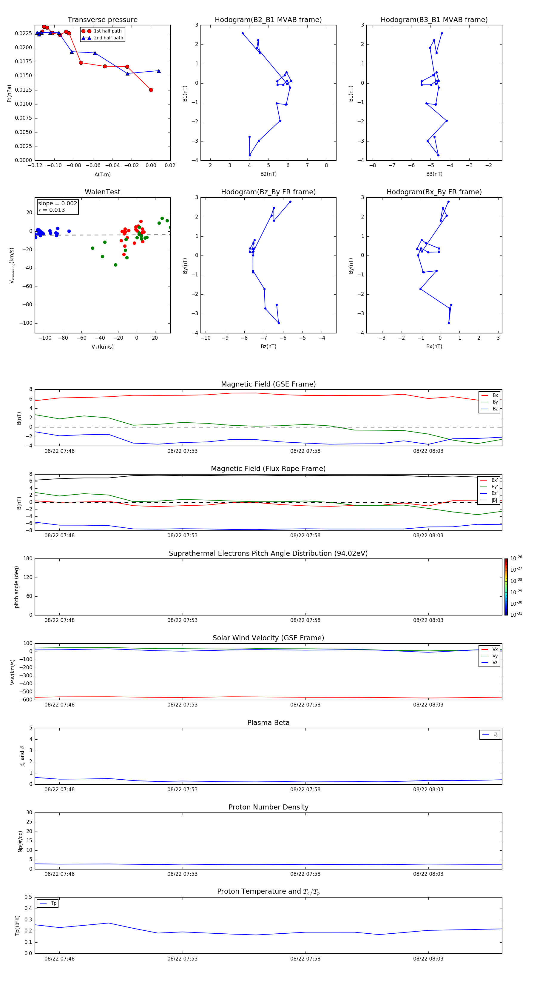
Flux Rope in 2001

Flux Rope Event 2001-08-22 07:47 ~ 2001-08-22 08:06 (20 minutes)


plot