HOME   LIST
‹–   –›

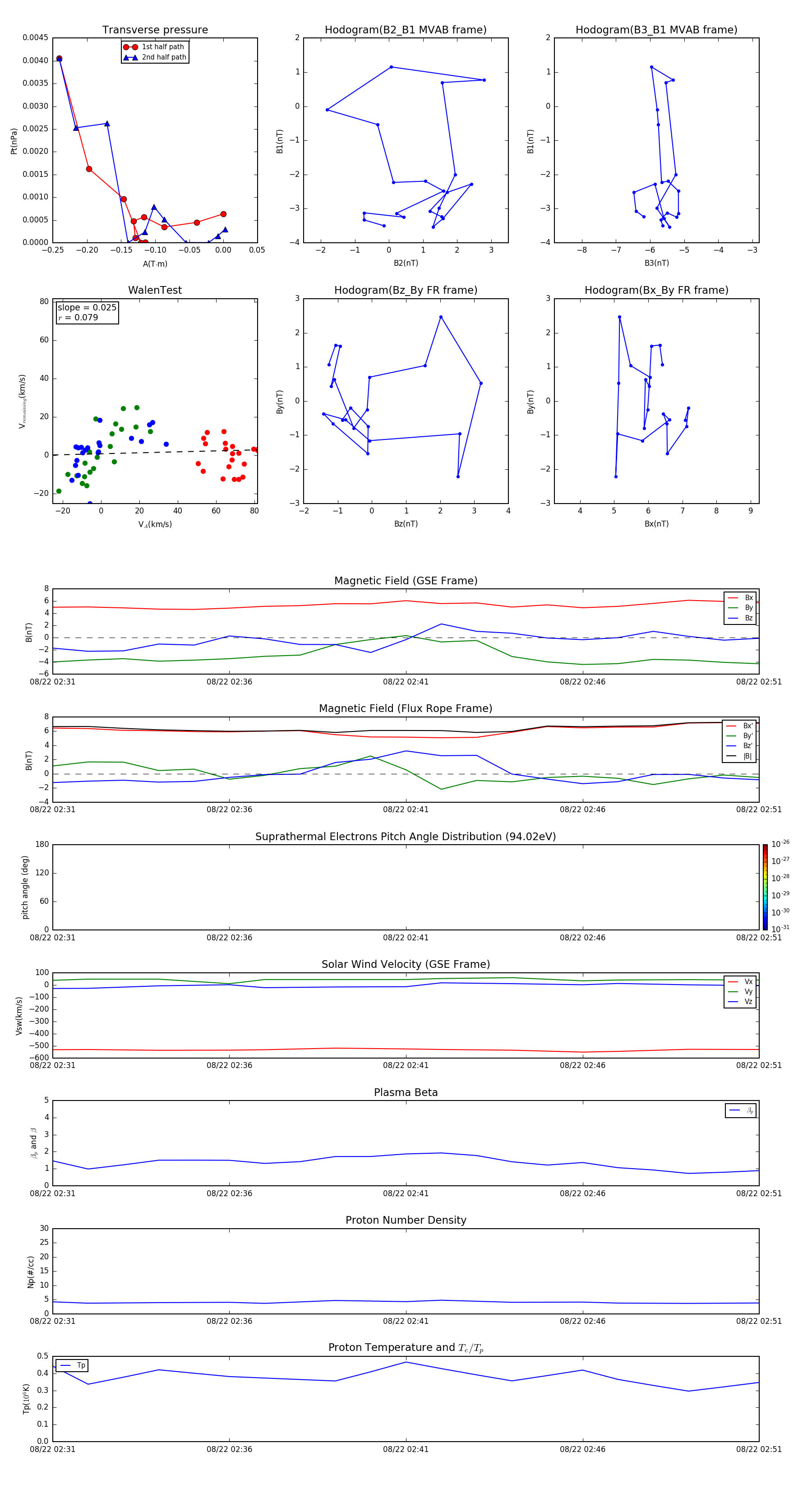
Flux Rope in 2001

Flux Rope Event 2001-08-22 02:31 ~ 2001-08-22 02:51 (21 minutes)


plot