HOME   LIST
‹–   –›

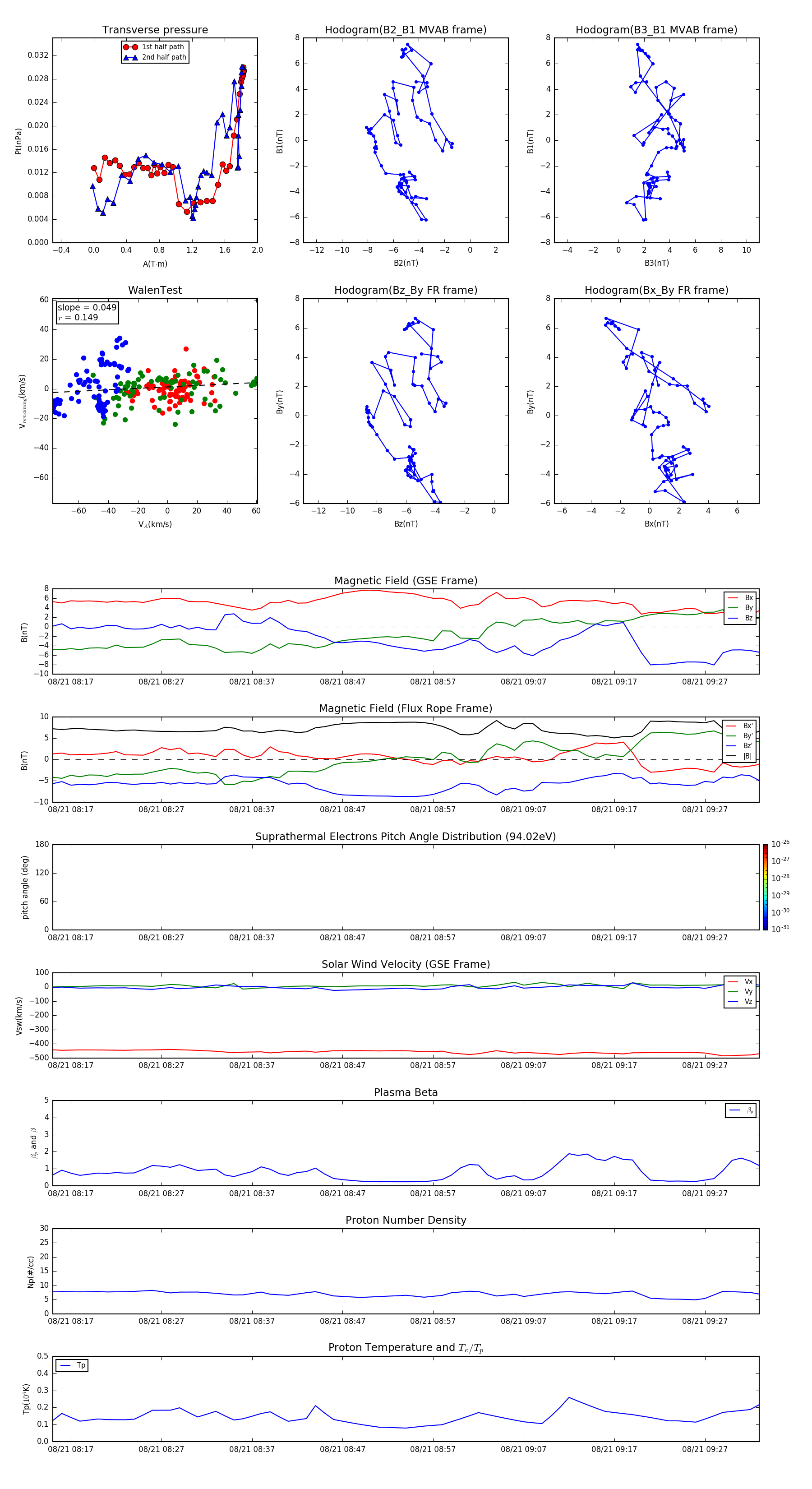
Flux Rope in 2001

Flux Rope Event 2001-08-21 08:15 ~ 2001-08-21 09:33 (79 minutes)


plot