HOME   LIST
‹–   –›

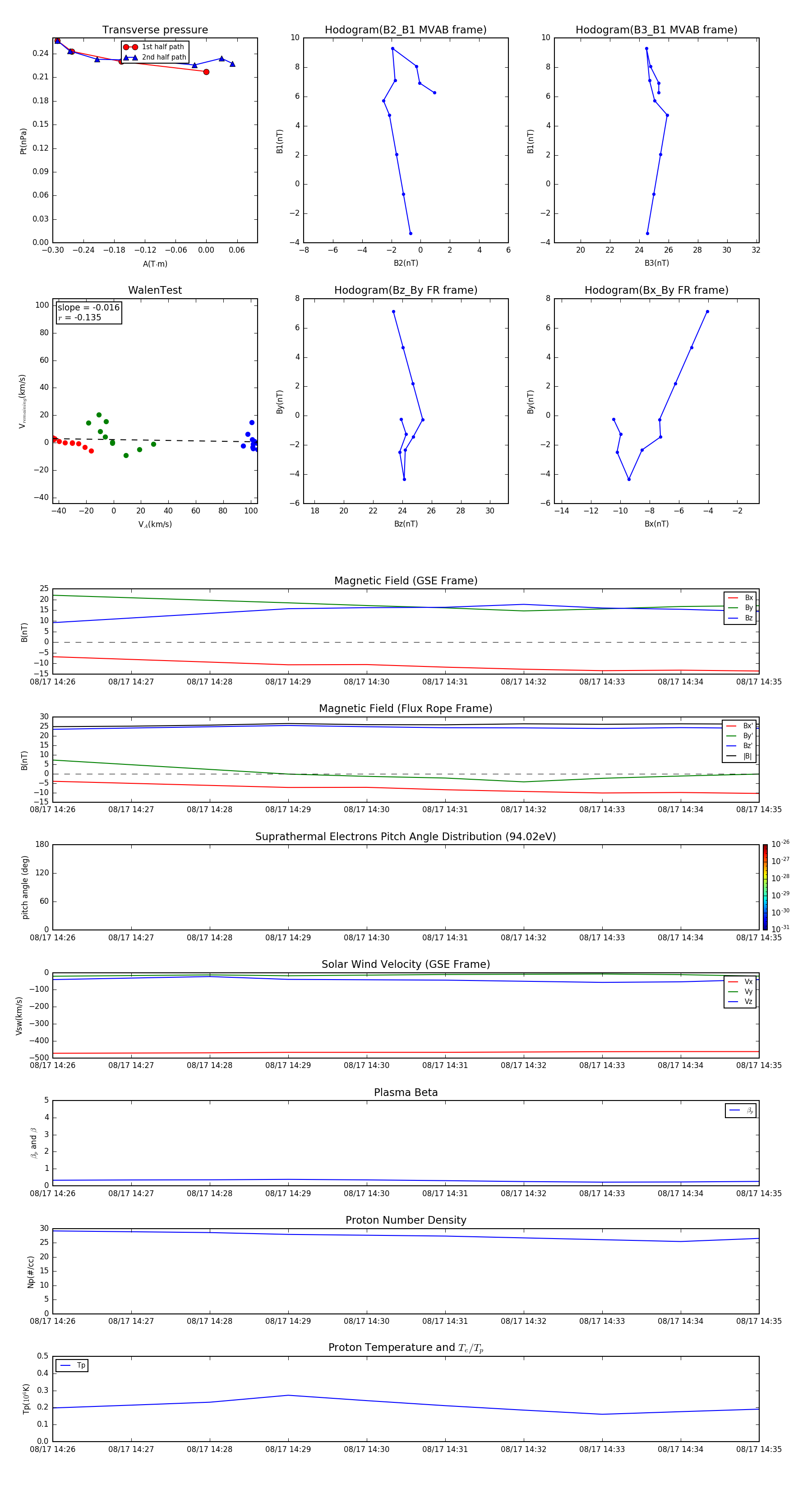
Flux Rope in 2001

Flux Rope Event 2001-08-17 14:26 ~ 2001-08-17 14:35 (10 minutes)


plot