HOME   LIST
‹–   –›

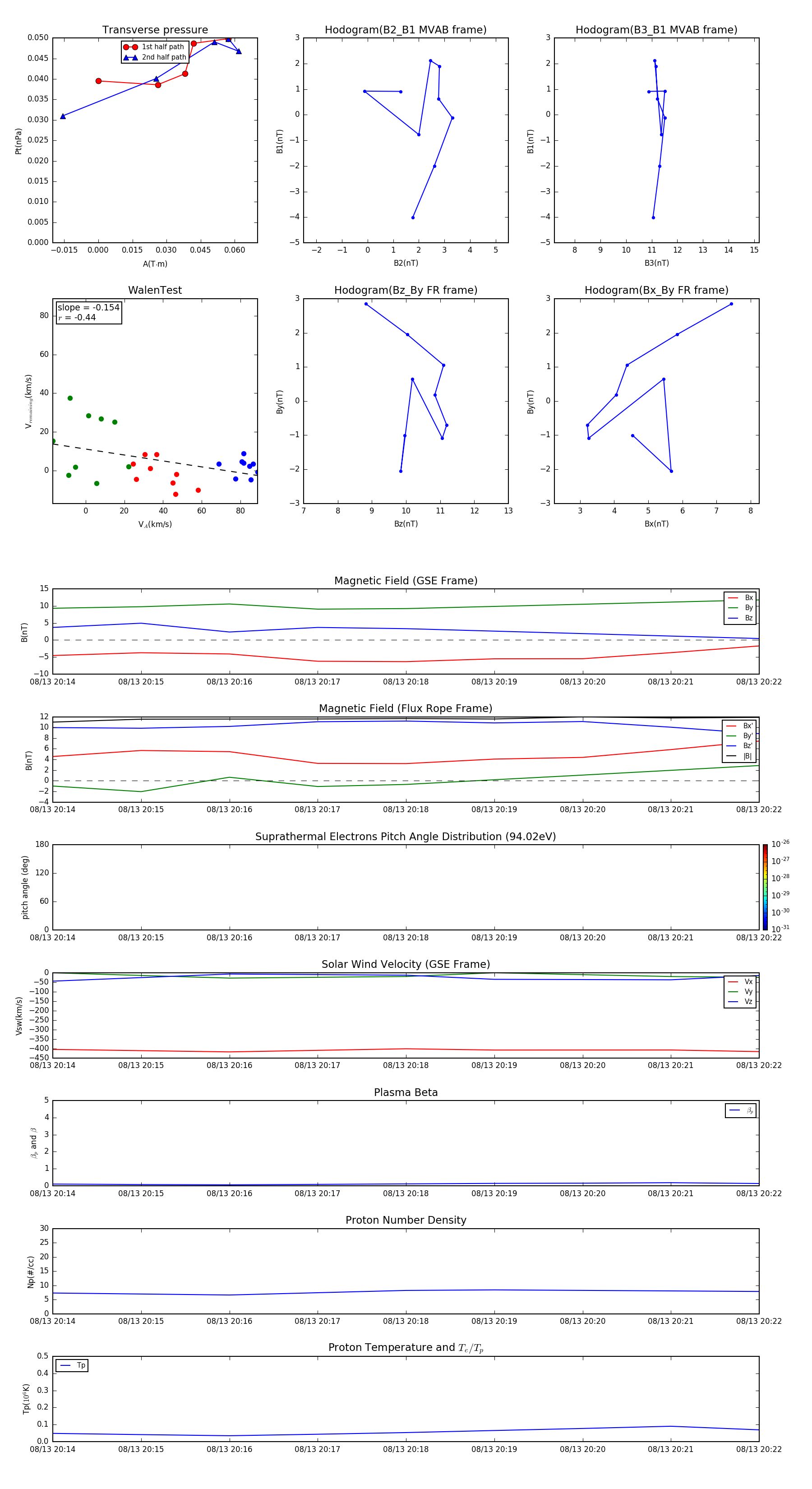
Flux Rope in 2001

Flux Rope Event 2001-08-13 20:14 ~ 2001-08-13 20:22 (9 minutes)


plot