HOME   LIST
‹–   –›

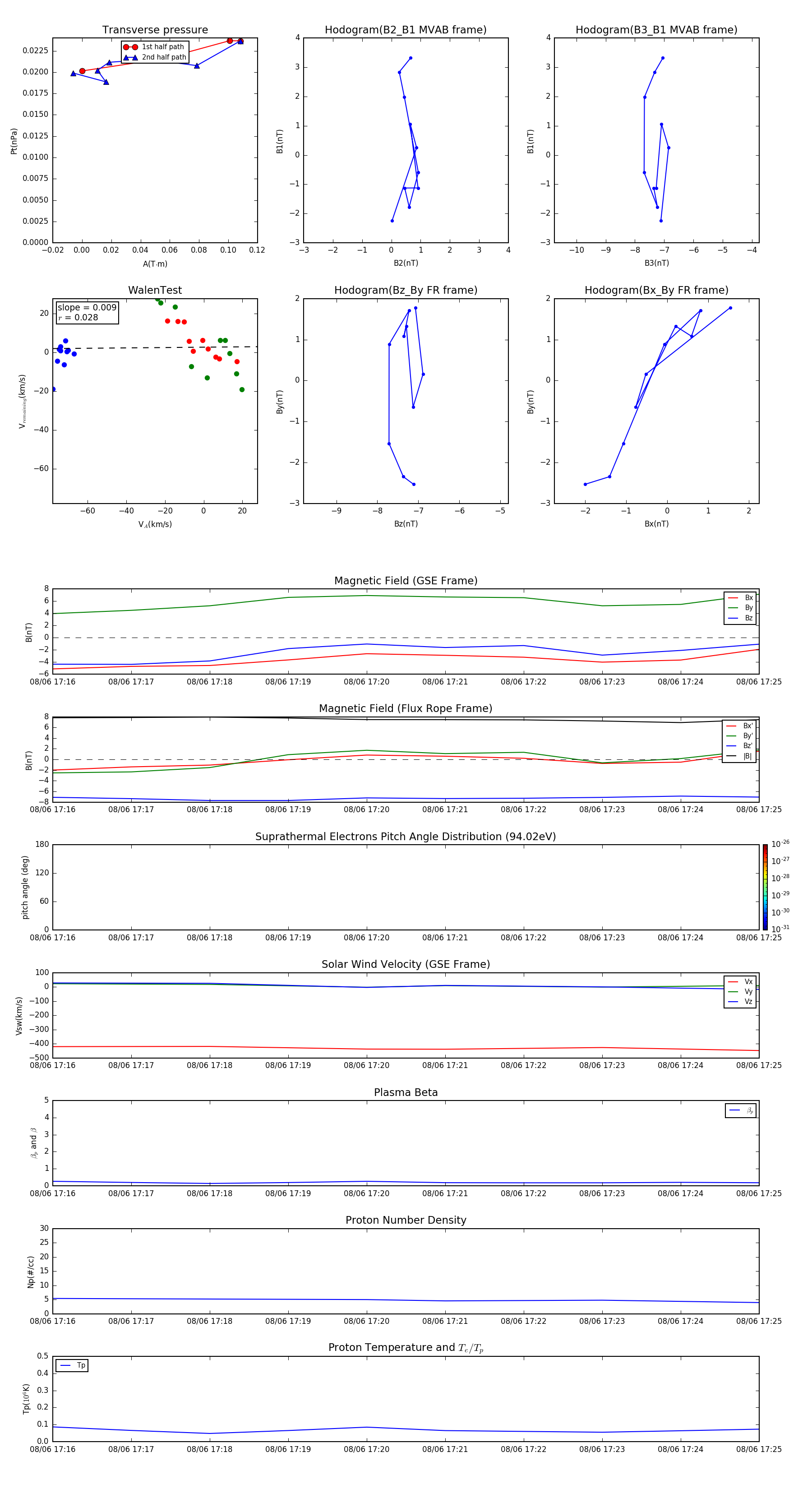
Flux Rope in 2001

Flux Rope Event 2001-08-06 17:16 ~ 2001-08-06 17:25 (10 minutes)


plot