HOME   LIST
‹–   –›

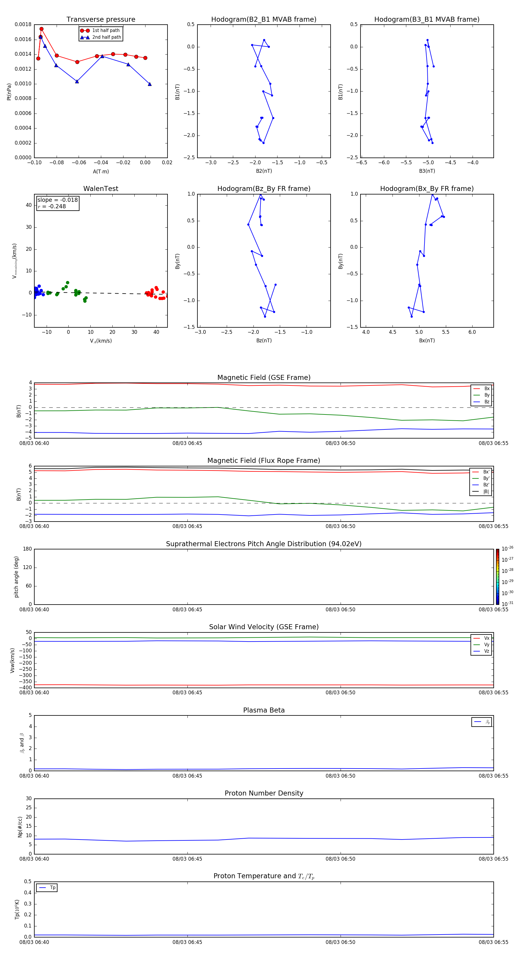
Flux Rope in 2001

Flux Rope Event 2001-08-03 06:40 ~ 2001-08-03 06:55 (16 minutes)


plot