HOME   LIST
‹–   –›

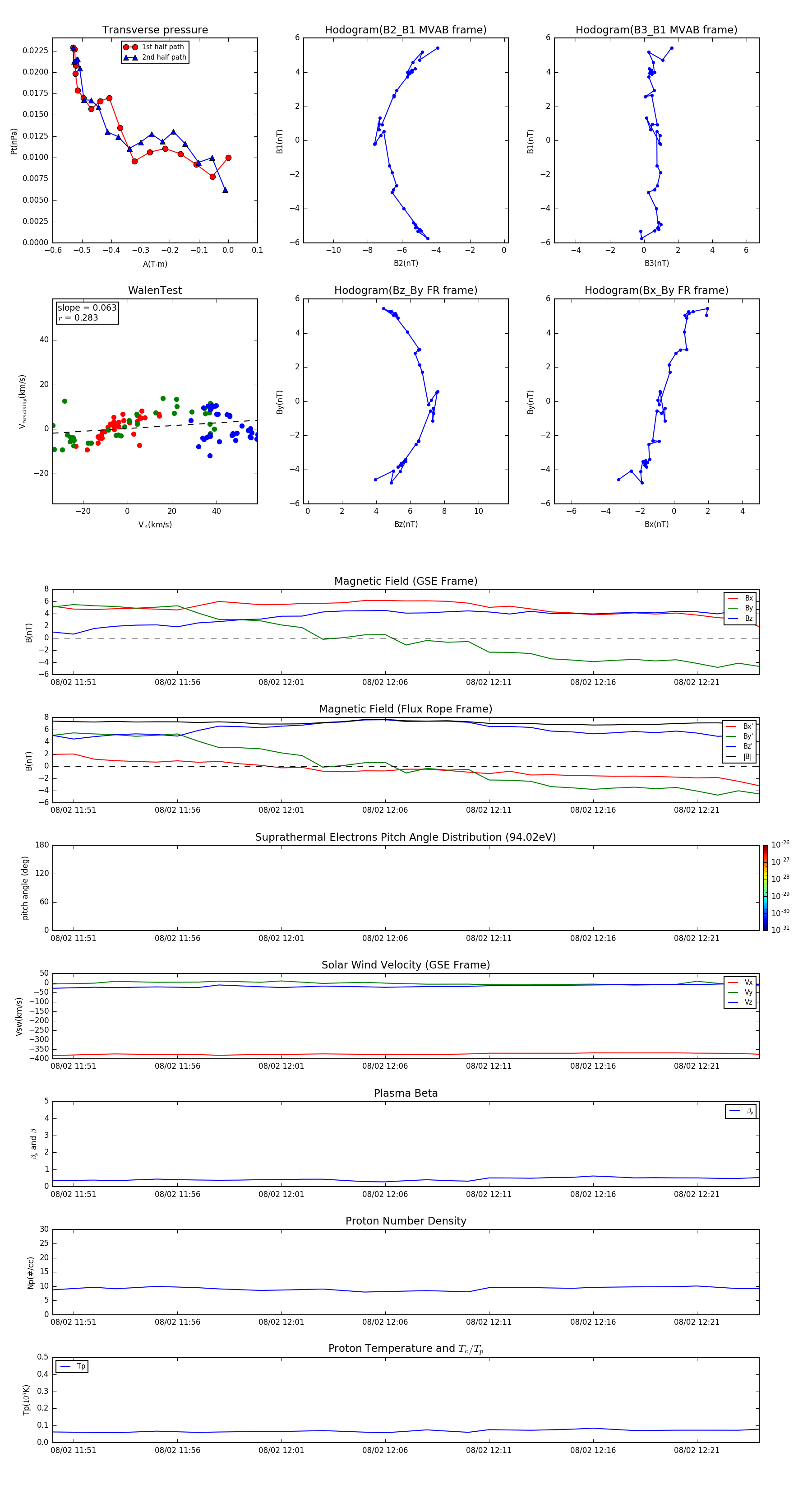
Flux Rope in 2001

Flux Rope Event 2001-08-02 11:50 ~ 2001-08-02 12:24 (35 minutes)


plot