HOME   LIST
‹–   –›

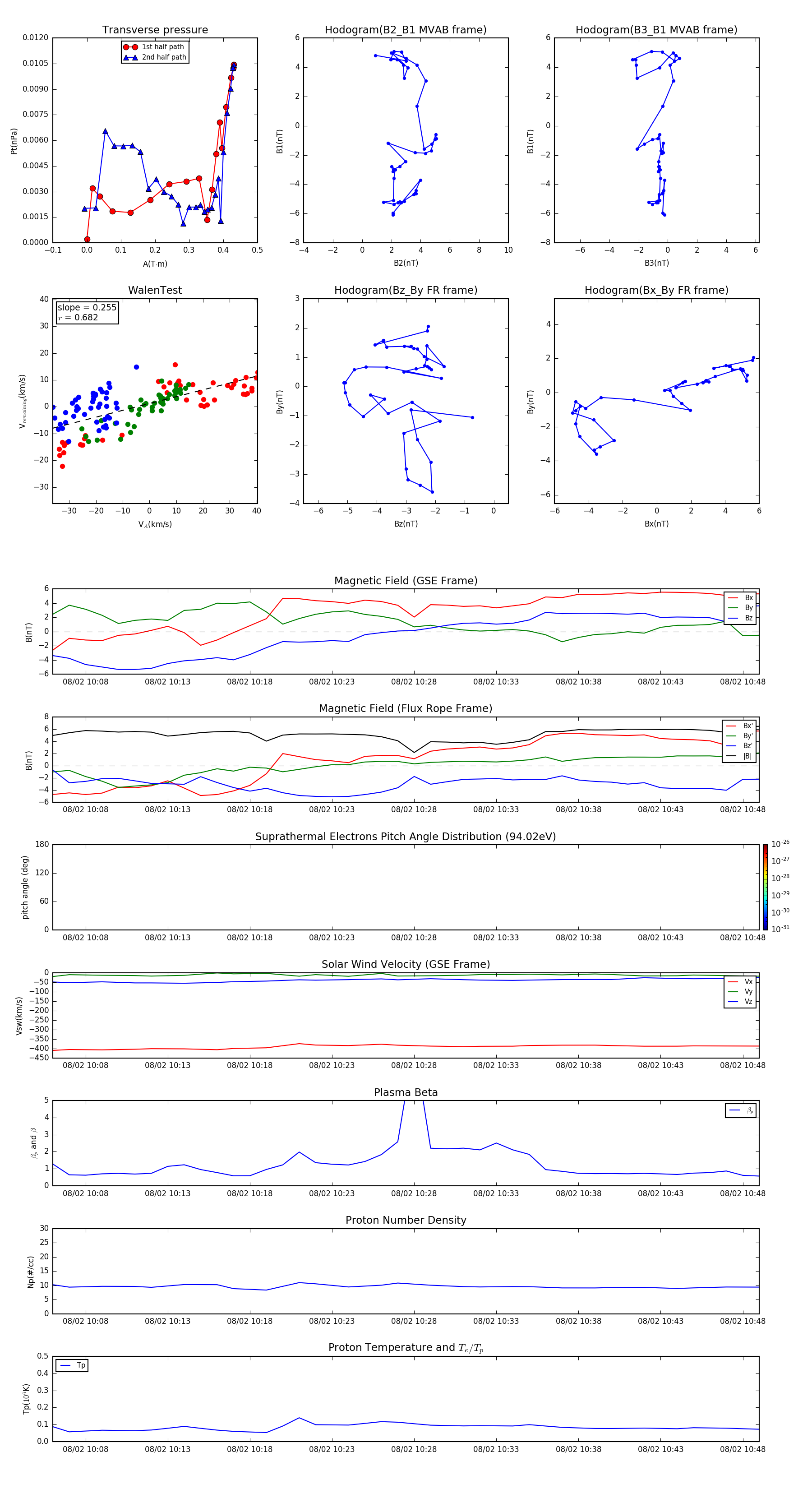
Flux Rope in 2001

Flux Rope Event 2001-08-02 10:06 ~ 2001-08-02 10:49 (44 minutes)


plot