HOME   LIST
‹–   –›

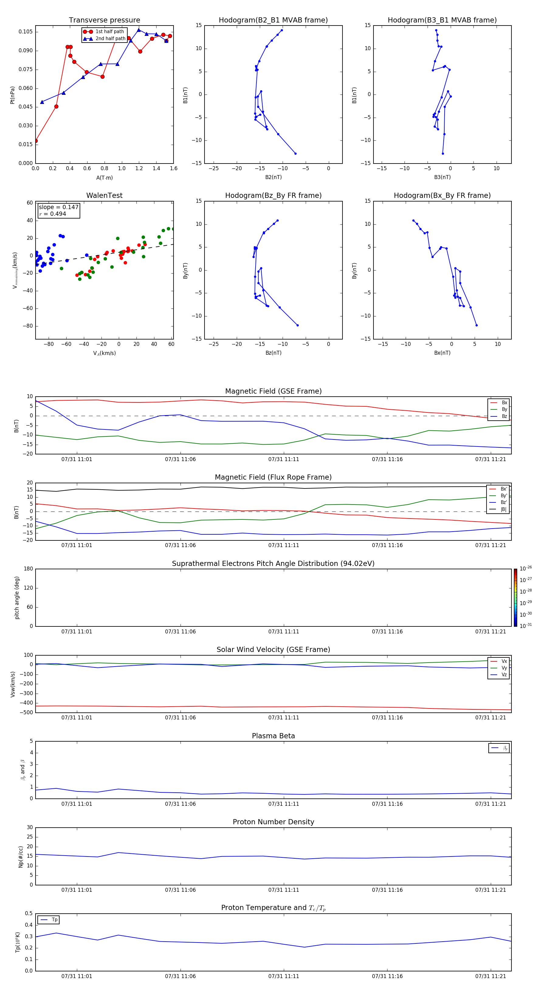
Flux Rope in 2001

Flux Rope Event 2001-07-31 10:59 ~ 2001-07-31 11:22 (24 minutes)


plot