HOME   LIST
‹–   –›

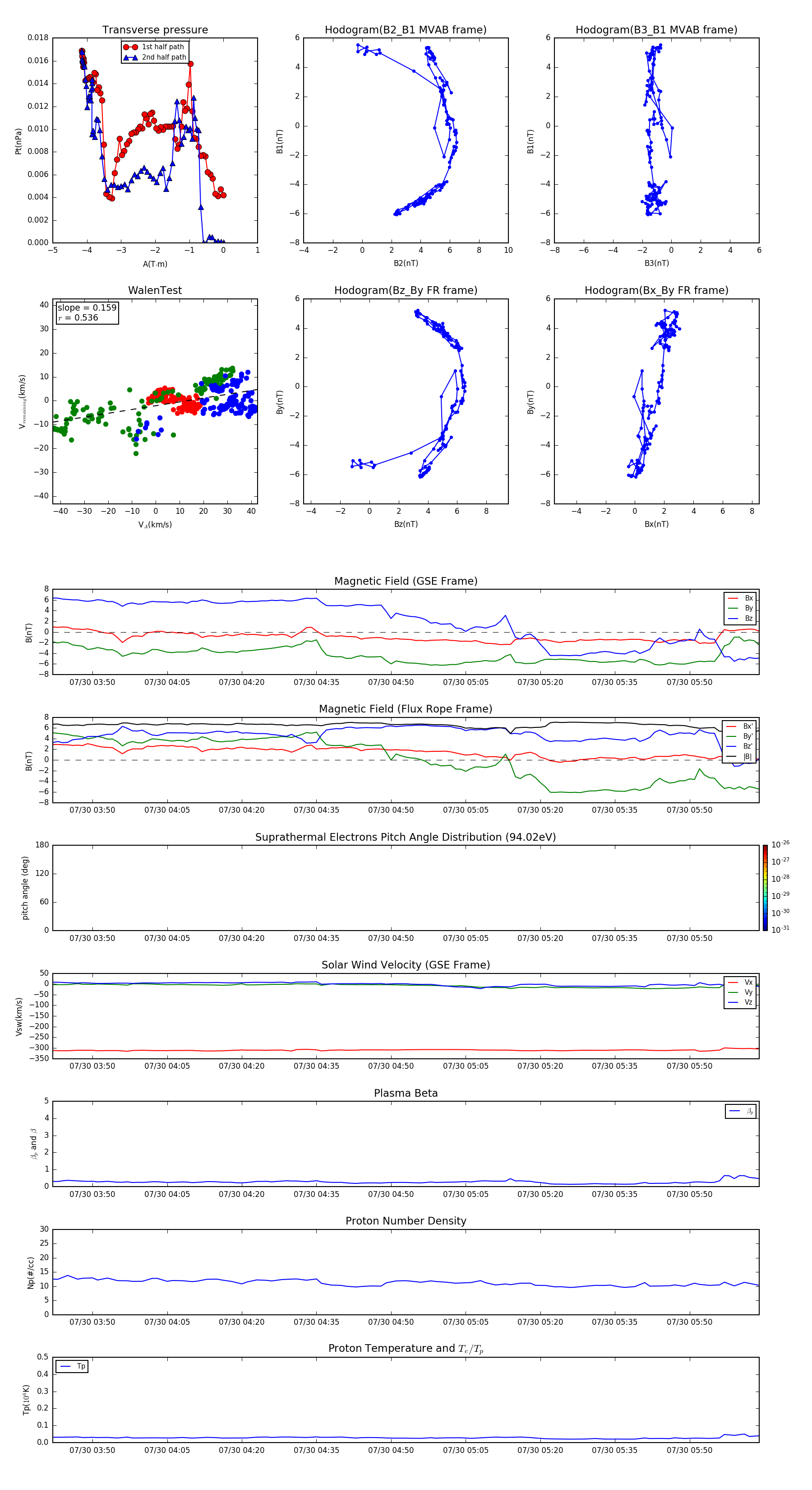
Flux Rope in 2001

Flux Rope Event 2001-07-30 03:42 ~ 2001-07-30 06:04 (143 minutes)


plot