HOME   LIST
‹–   –›

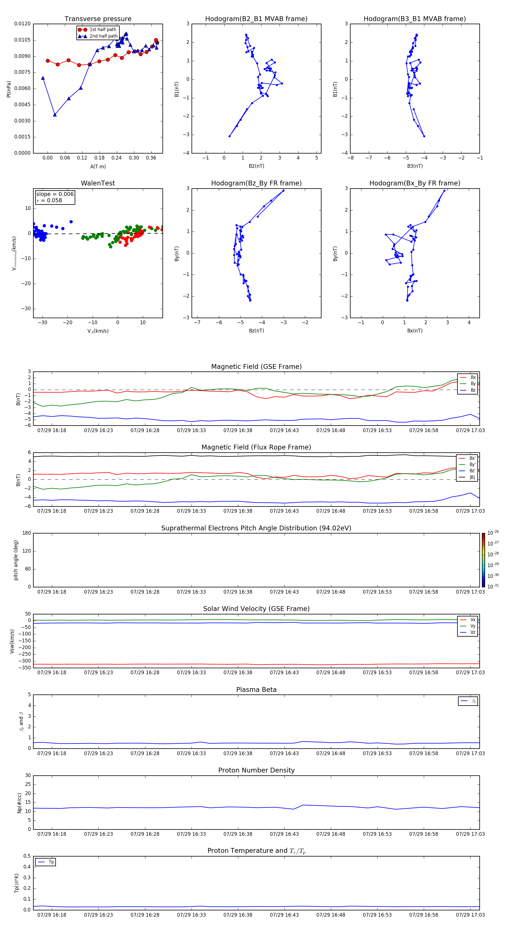
Flux Rope in 2001

Flux Rope Event 2001-07-29 16:16 ~ 2001-07-29 17:04 (49 minutes)


plot