HOME   LIST
‹–   –›

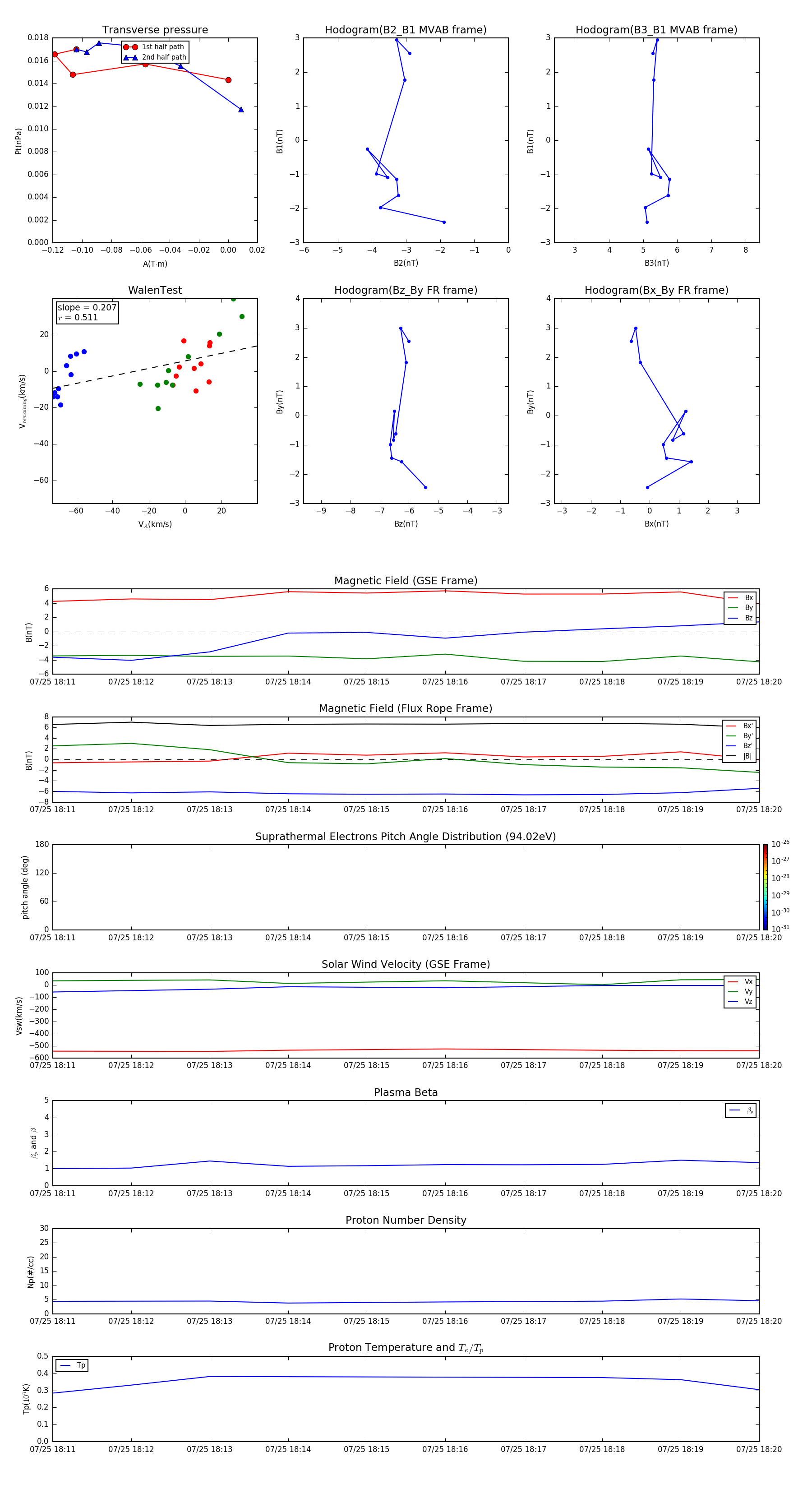
Flux Rope in 2001

Flux Rope Event 2001-07-25 18:11 ~ 2001-07-25 18:20 (10 minutes)


plot