HOME   LIST
‹–   –›

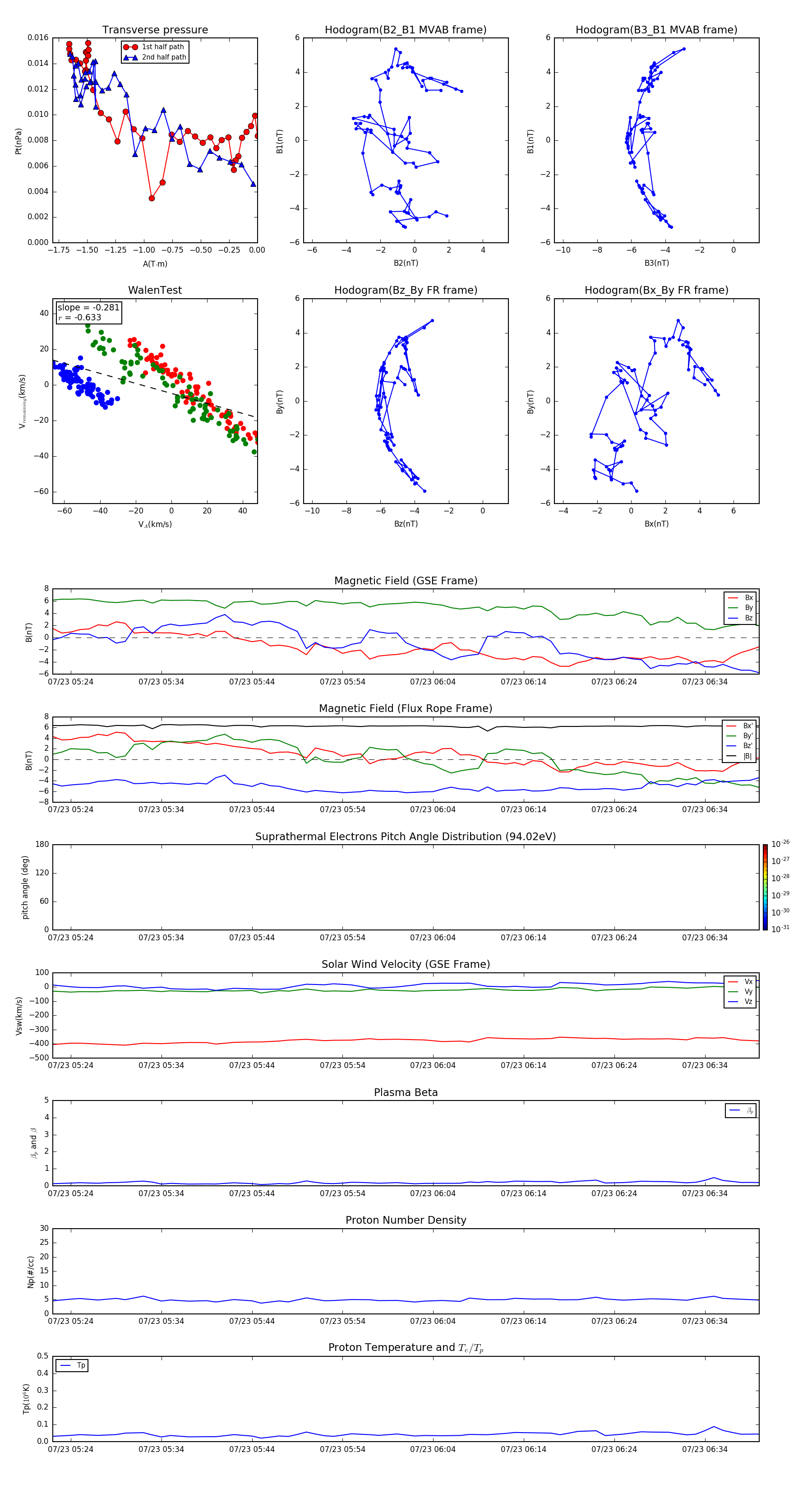
Flux Rope in 2001

Flux Rope Event 2001-07-23 05:22 ~ 2001-07-23 06:40 (79 minutes)


plot