HOME   LIST
‹–   –›

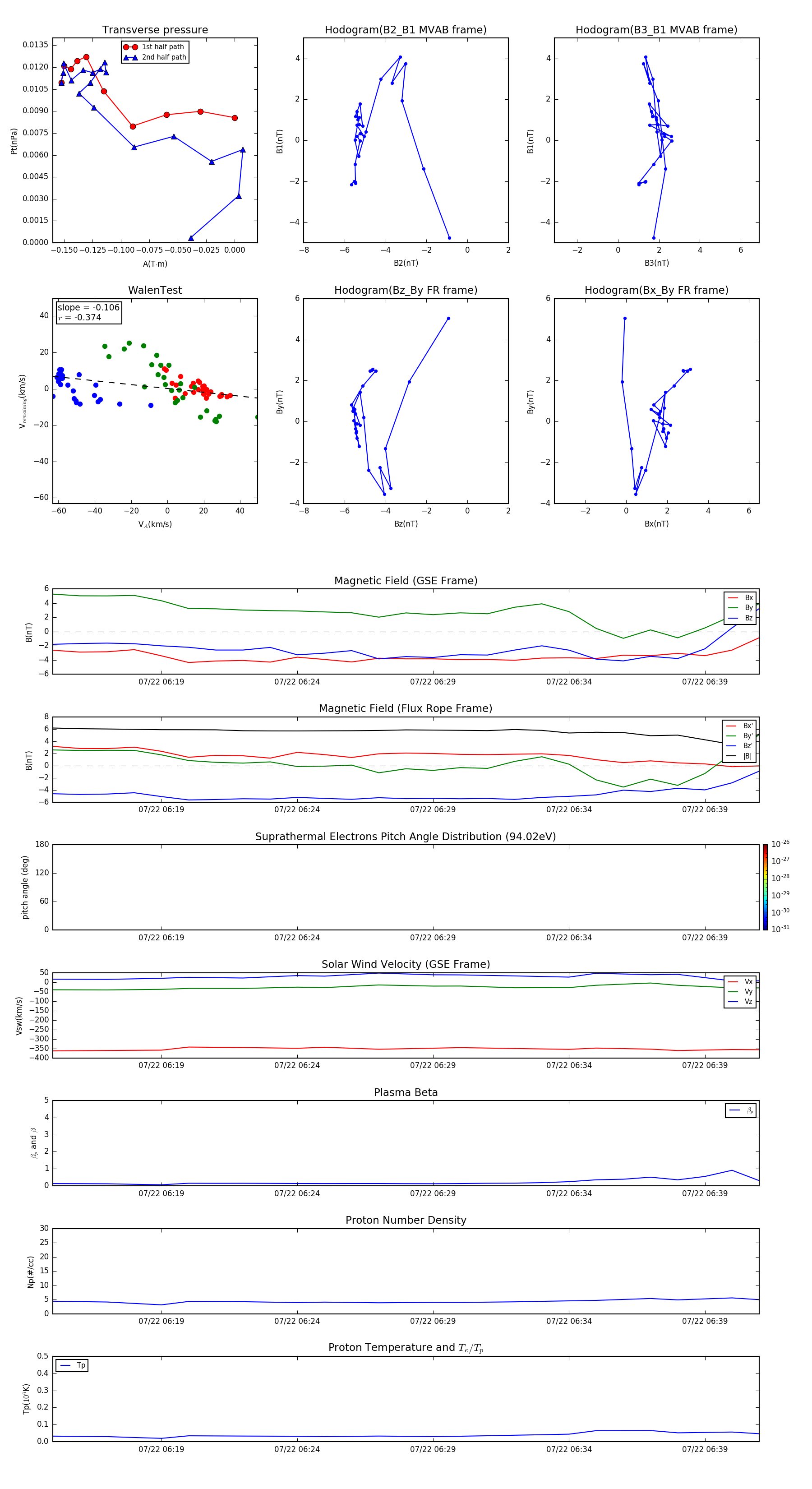
Flux Rope in 2001

Flux Rope Event 2001-07-22 06:15 ~ 2001-07-22 06:41 (27 minutes)


plot