HOME   LIST
‹–   –›

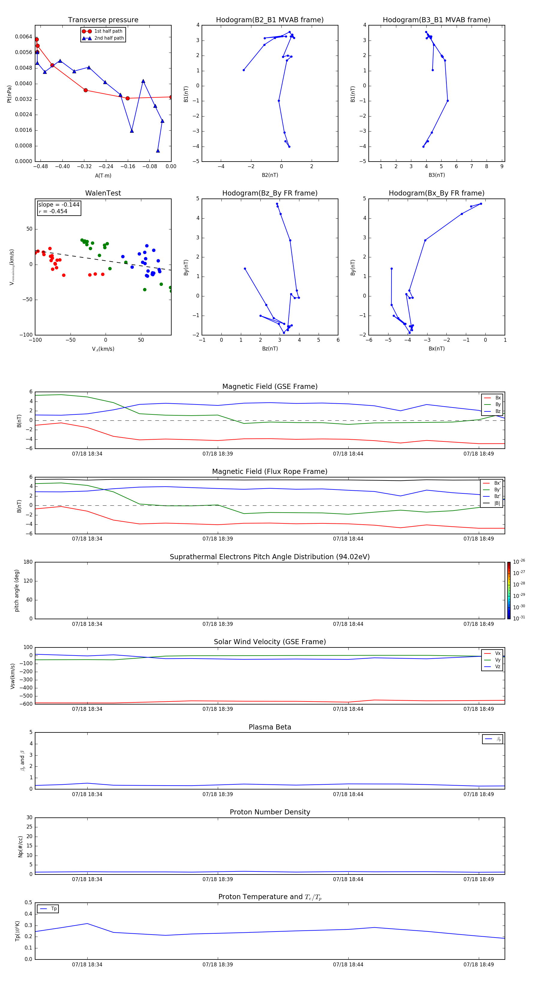
Flux Rope in 2001

Flux Rope Event 2001-07-18 18:32 ~ 2001-07-18 18:50 (19 minutes)


plot