HOME   LIST
‹–   –›

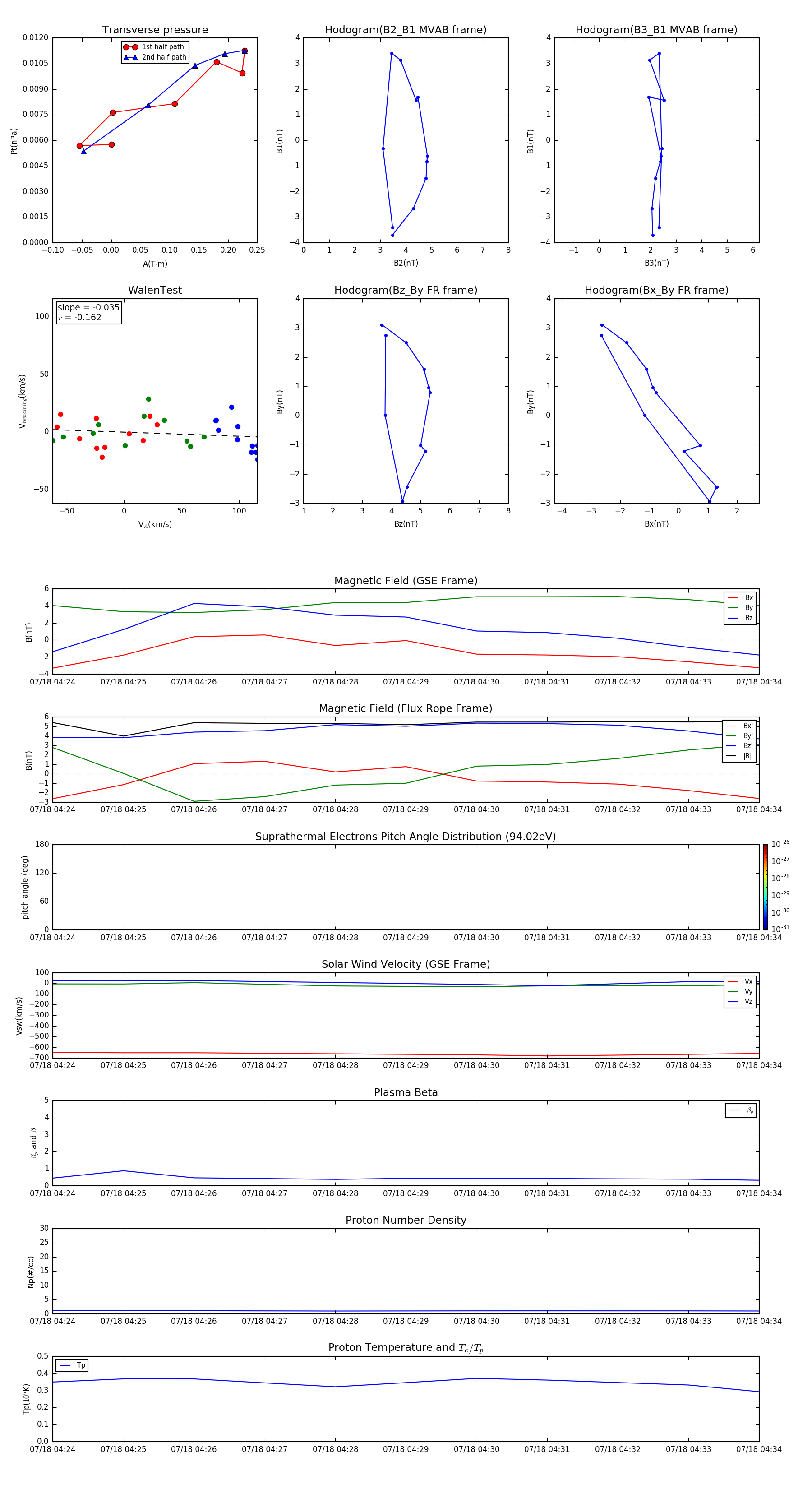
Flux Rope in 2001

Flux Rope Event 2001-07-18 04:24 ~ 2001-07-18 04:34 (11 minutes)


plot