HOME   LIST
‹–   –›

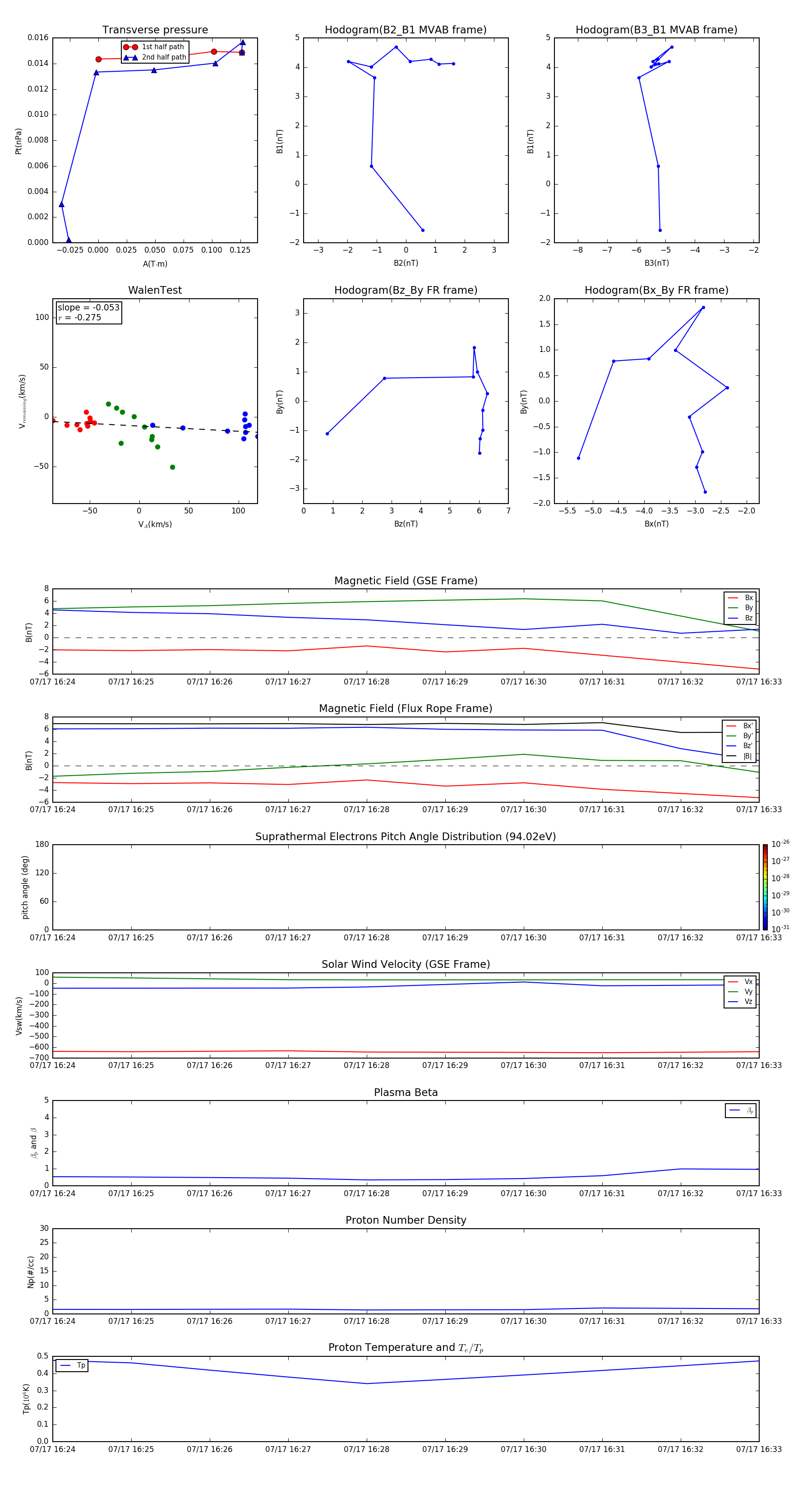
Flux Rope in 2001

Flux Rope Event 2001-07-17 16:24 ~ 2001-07-17 16:33 (10 minutes)


plot