HOME   LIST
‹–   –›

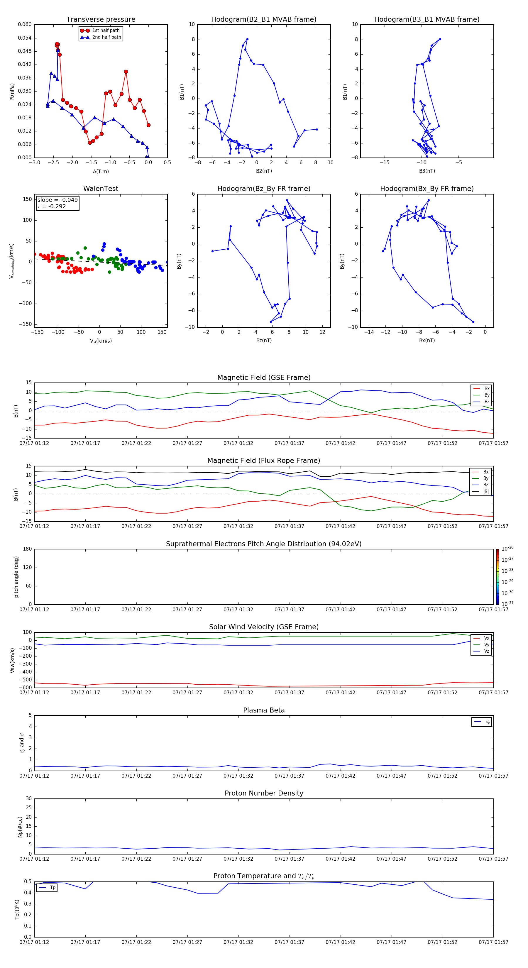
Flux Rope in 2001

Flux Rope Event 2001-07-17 01:12 ~ 2001-07-17 01:57 (46 minutes)


plot