HOME   LIST
‹–   –›

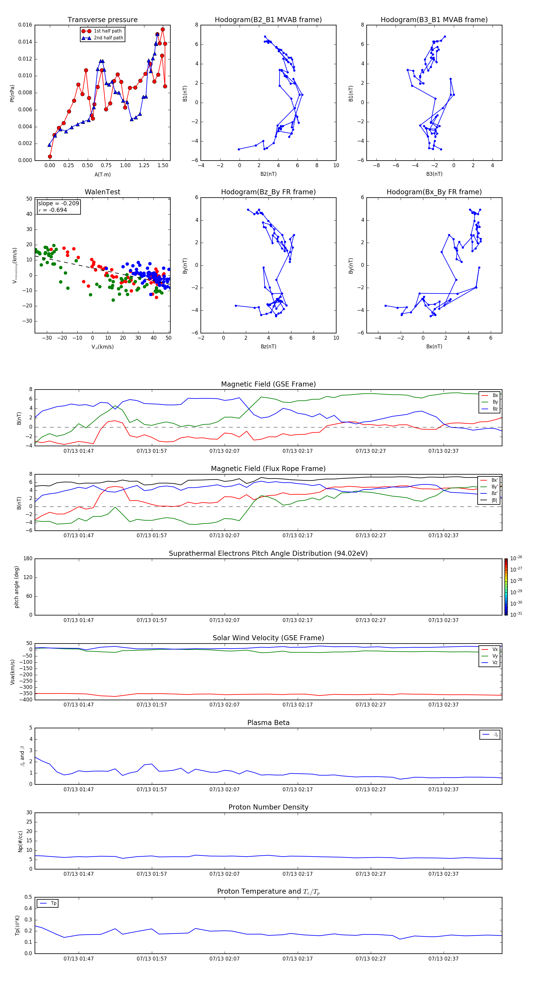
Flux Rope in 2001

Flux Rope Event 2001-07-13 01:41 ~ 2001-07-13 02:45 (65 minutes)


plot