HOME   LIST
‹–   –›

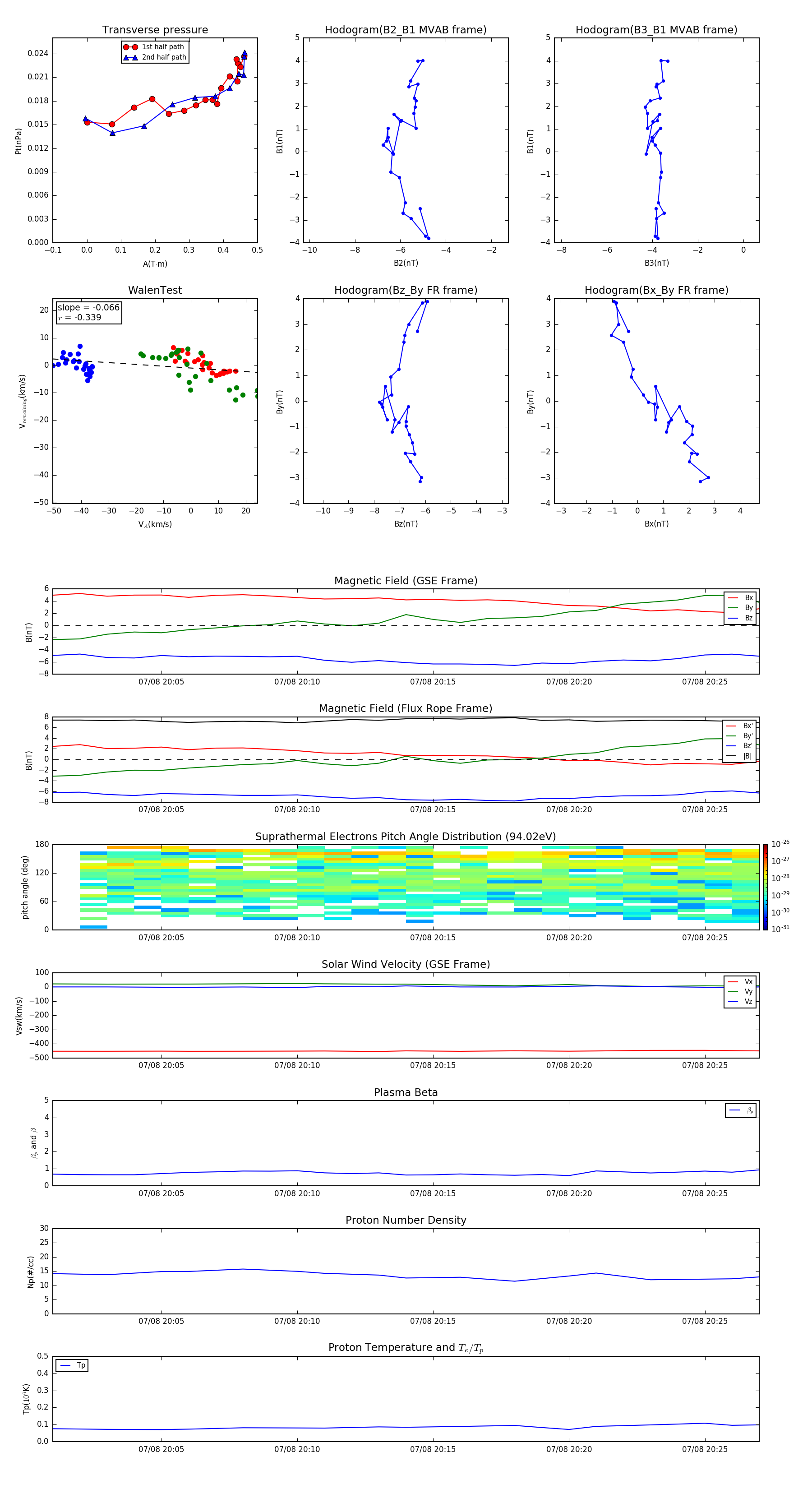
Flux Rope in 2001

Flux Rope Event 2001-07-08 20:01 ~ 2001-07-08 20:27 (27 minutes)


plot