HOME   LIST
‹–   –›

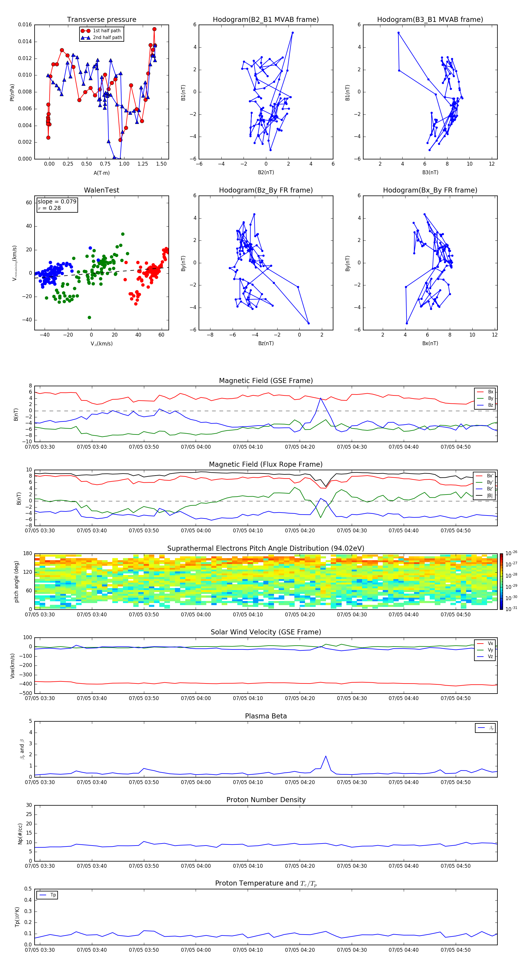
Flux Rope in 2001

Flux Rope Event 2001-07-05 03:29 ~ 2001-07-05 04:58 (90 minutes)


plot