HOME   LIST
‹–   –›

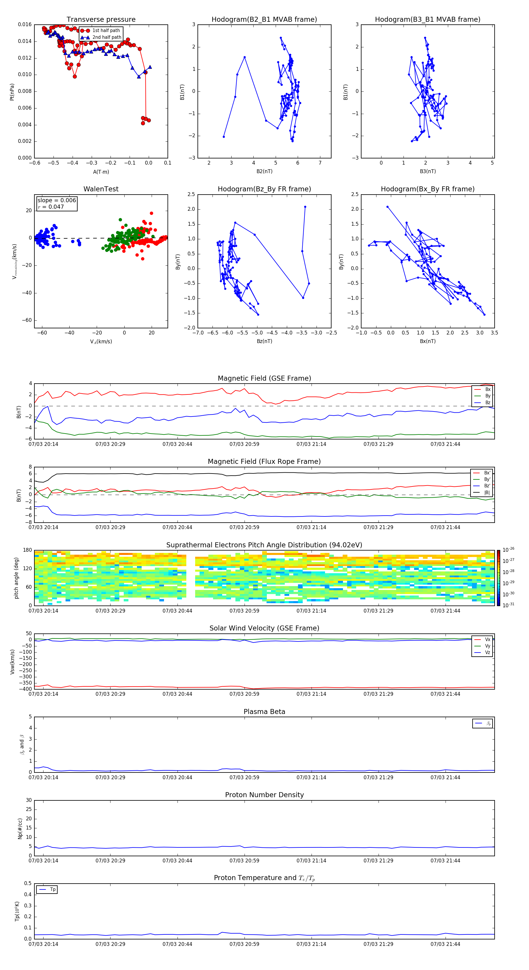
Flux Rope in 2001

Flux Rope Event 2001-07-03 20:12 ~ 2001-07-03 21:55 (104 minutes)


plot