HOME   LIST
‹–   –›

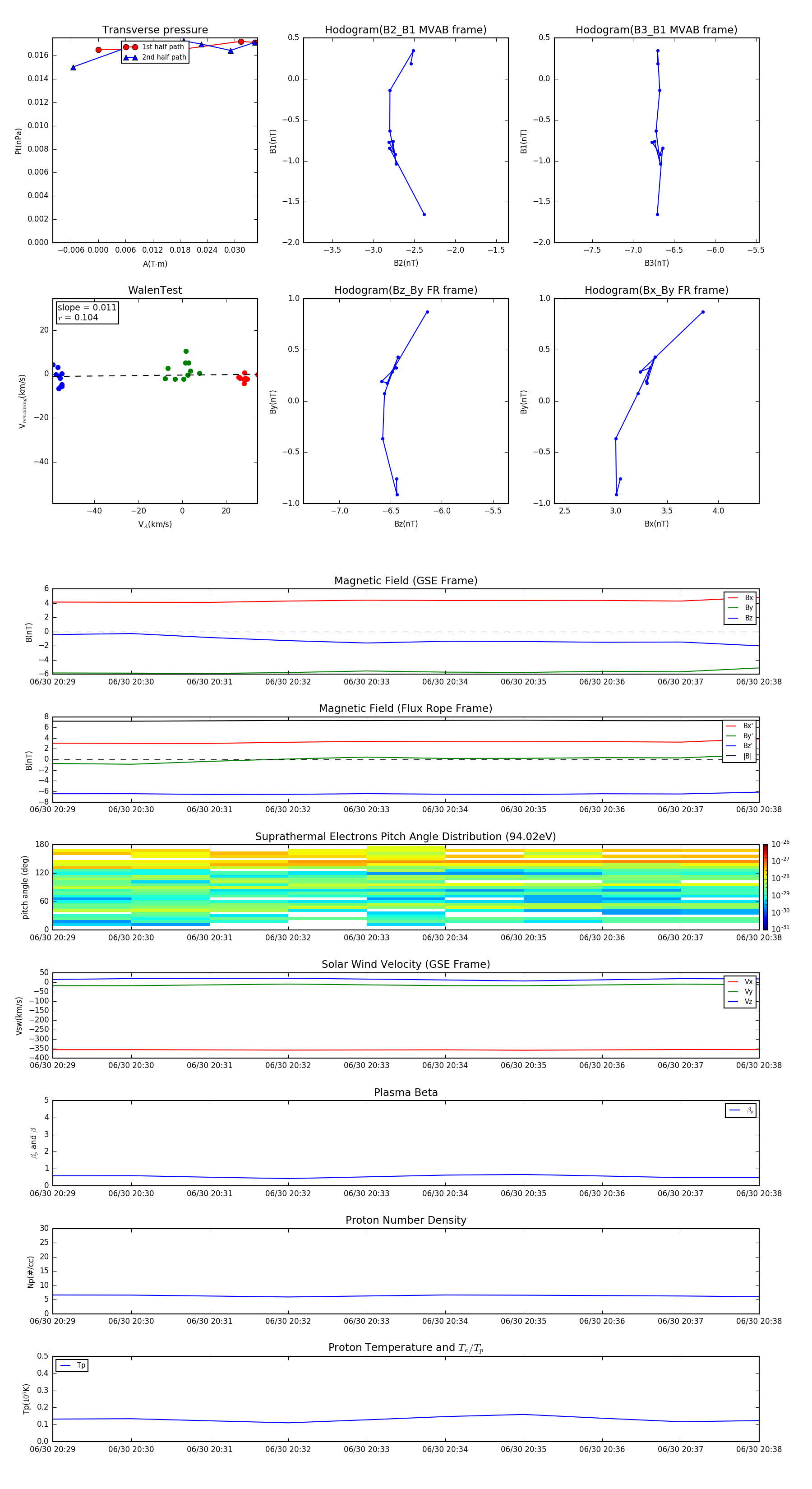
Flux Rope in 2001

Flux Rope Event 2001-06-30 20:29 ~ 2001-06-30 20:38 (10 minutes)


plot