HOME   LIST
‹–   –›

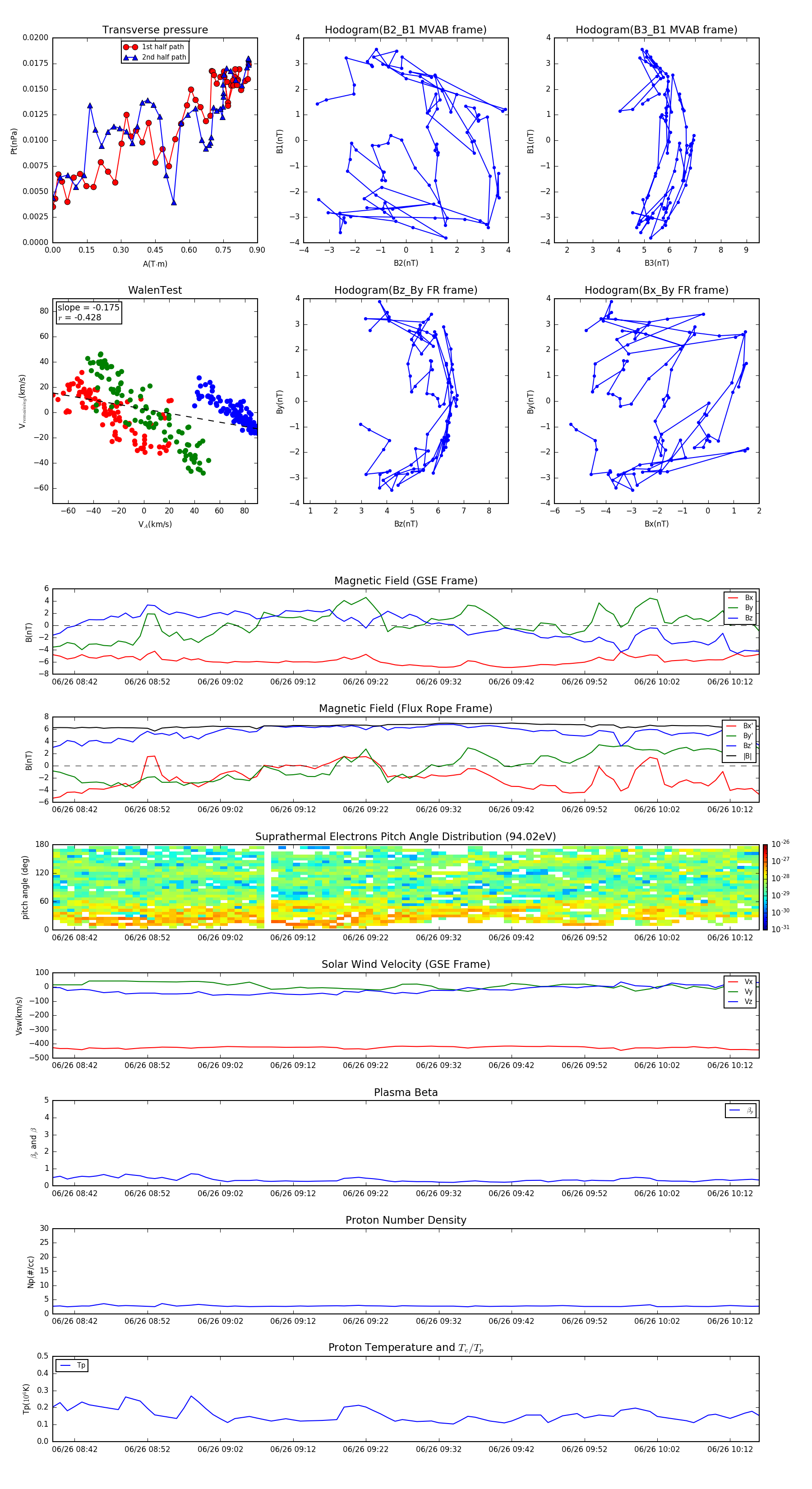
Flux Rope in 2001

Flux Rope Event 2001-06-26 08:39 ~ 2001-06-26 10:16 (98 minutes)


plot