HOME   LIST
‹–   –›

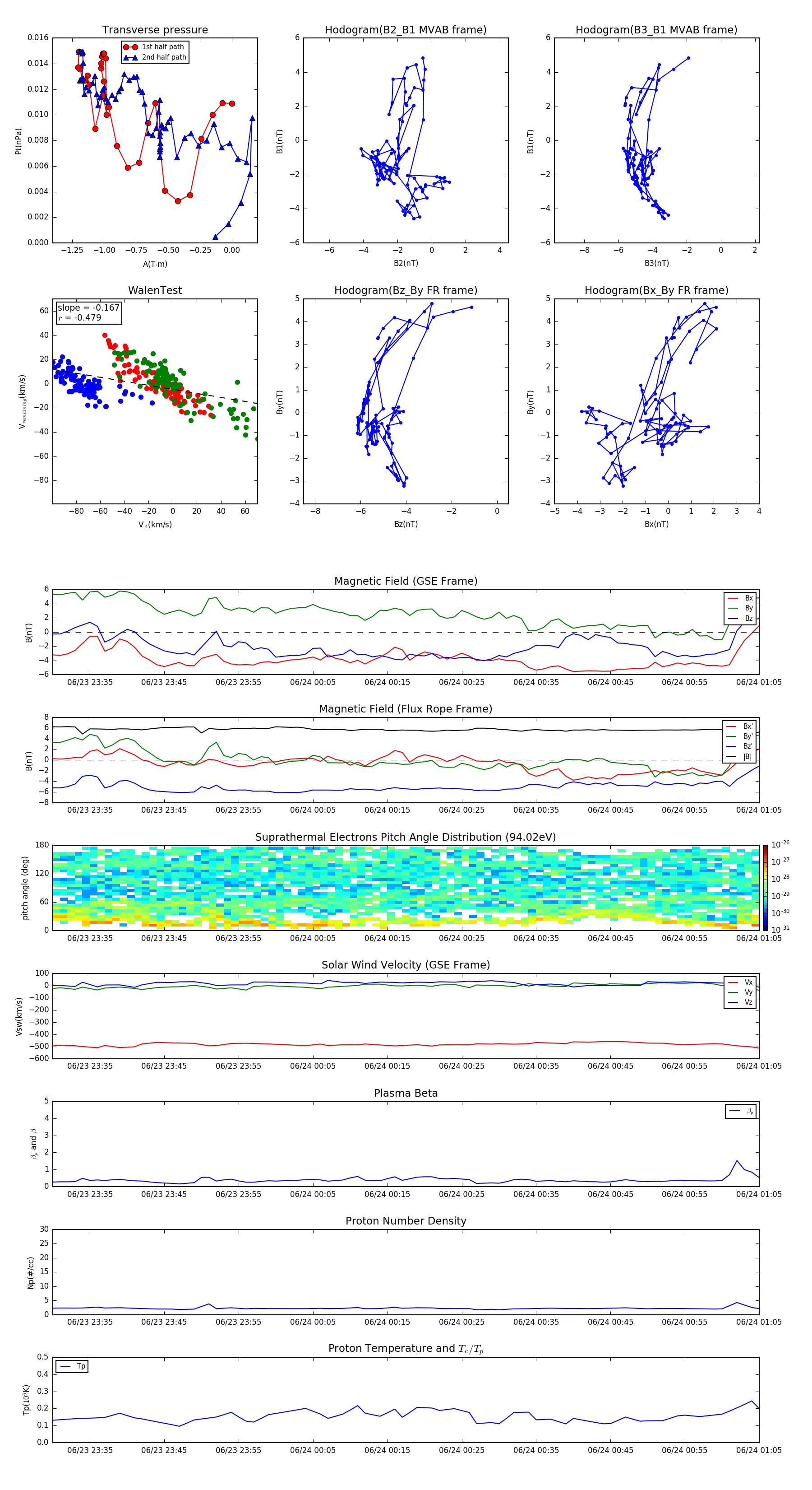
Flux Rope in 2001

Flux Rope Event 2001-06-23 23:30 ~ 2001-06-24 01:05 (96 minutes)


plot