HOME   LIST
‹–   –›

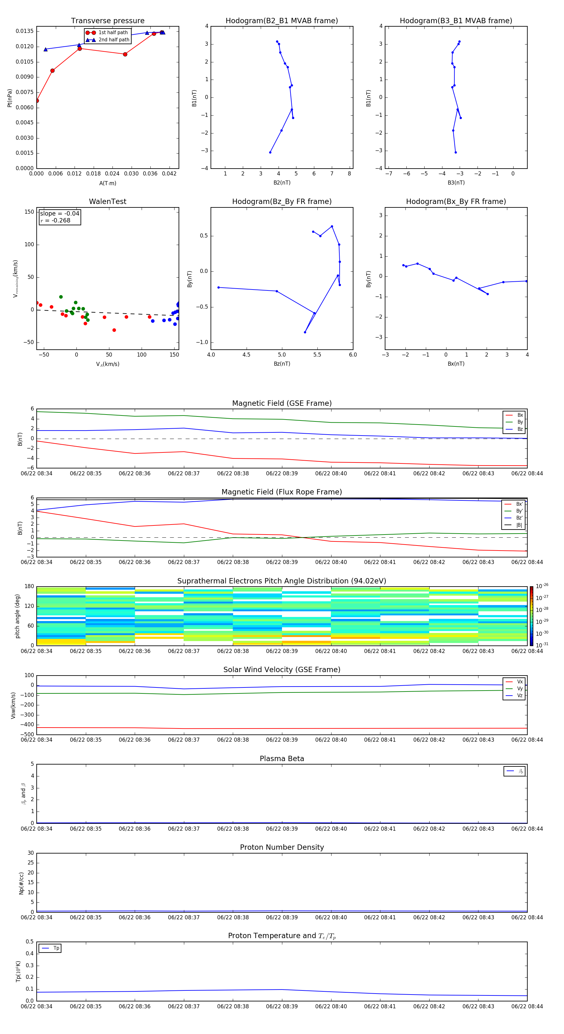
Flux Rope in 2001

Flux Rope Event 2001-06-22 08:34 ~ 2001-06-22 08:44 (11 minutes)


plot