HOME   LIST
‹–   –›

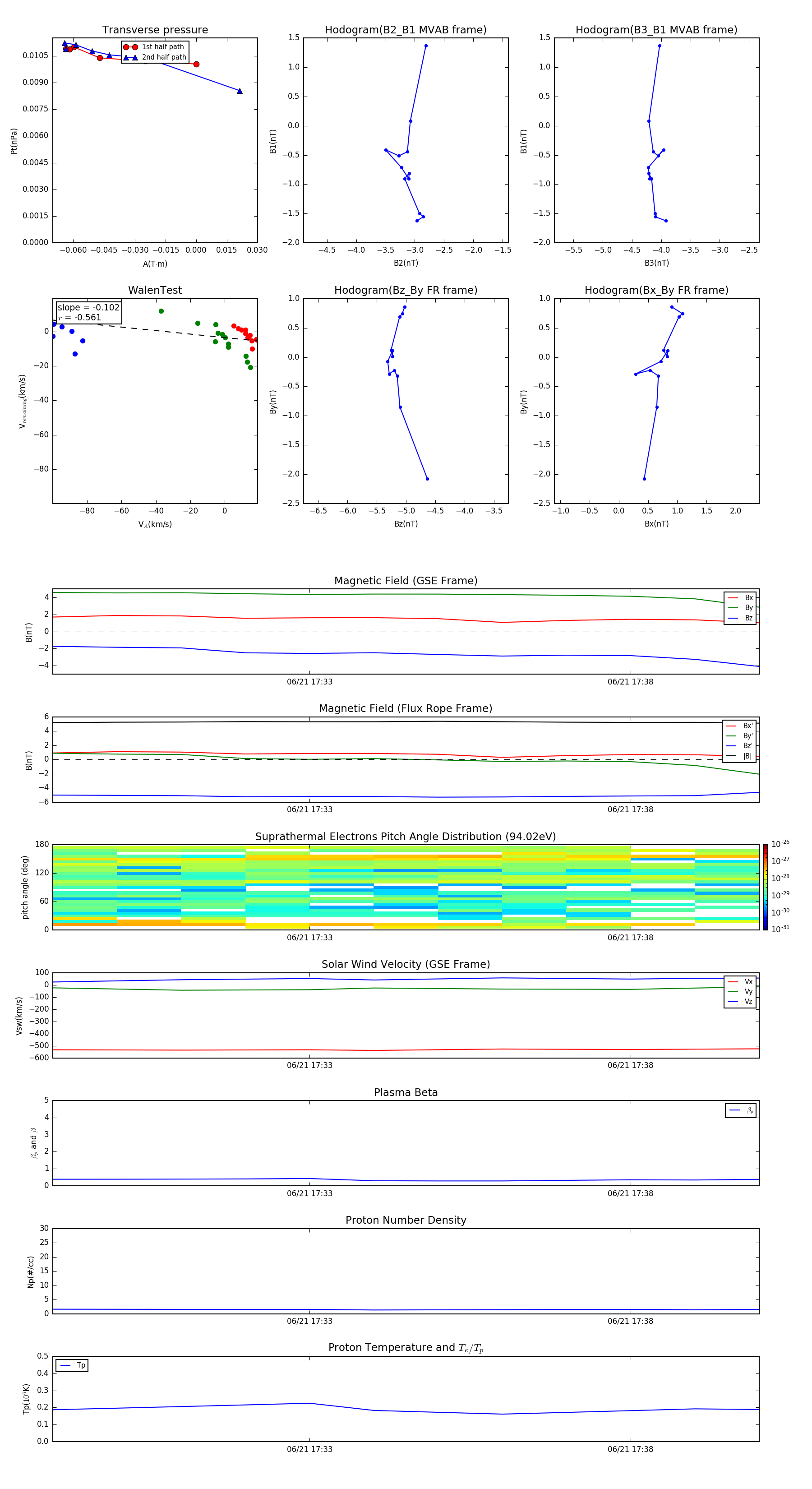
Flux Rope in 2001

Flux Rope Event 2001-06-21 17:29 ~ 2001-06-21 17:40 (12 minutes)


plot