HOME   LIST
‹–   –›

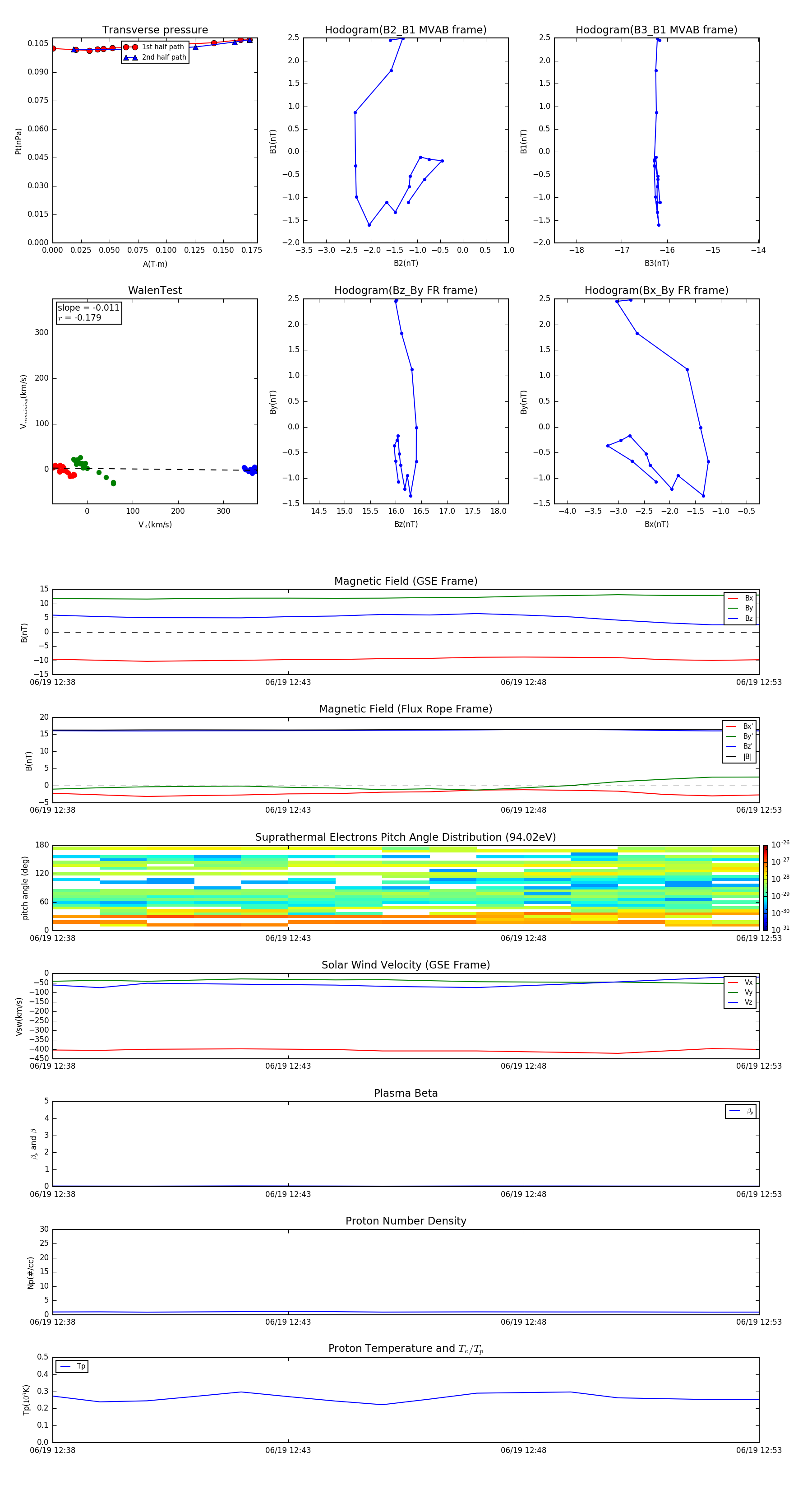
Flux Rope in 2001

Flux Rope Event 2001-06-19 12:38 ~ 2001-06-19 12:53 (16 minutes)


plot