HOME   LIST
‹–   –›

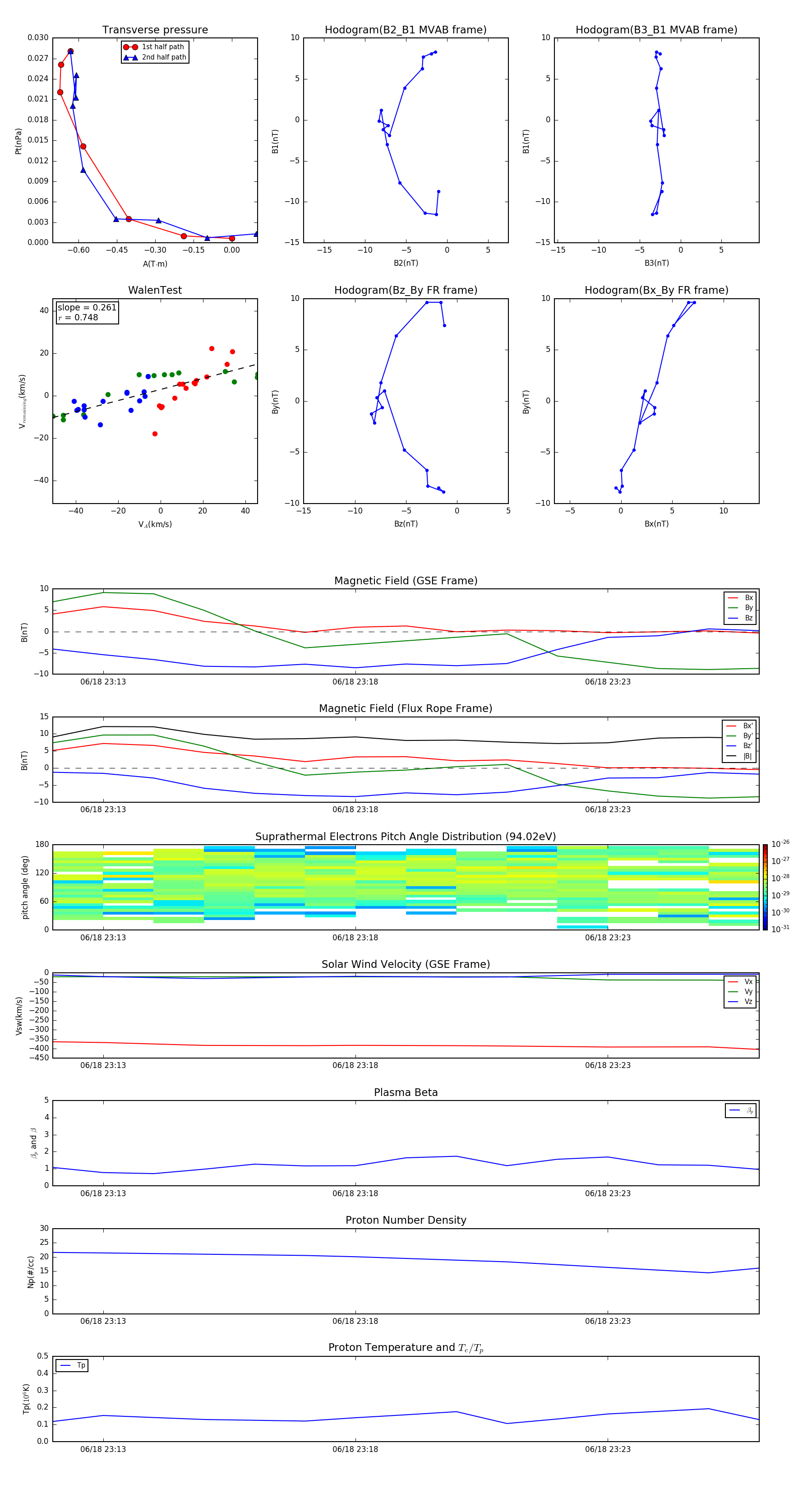
Flux Rope in 2001

Flux Rope Event 2001-06-18 23:12 ~ 2001-06-18 23:26 (15 minutes)


plot