HOME   LIST
‹–   –›

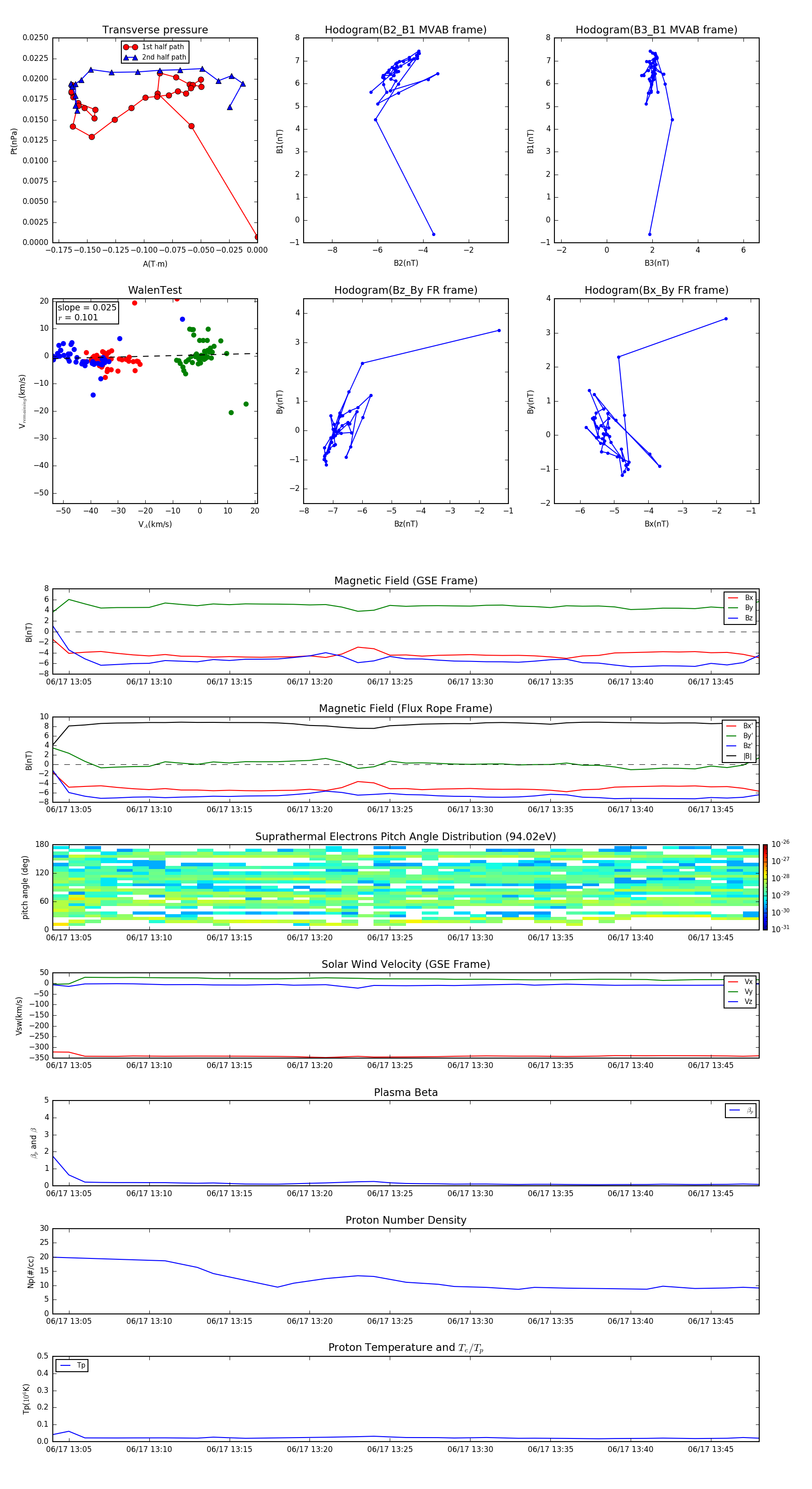
Flux Rope in 2001

Flux Rope Event 2001-06-17 13:04 ~ 2001-06-17 13:48 (45 minutes)


plot