HOME   LIST
‹–   –›

Flux Rope in 2001

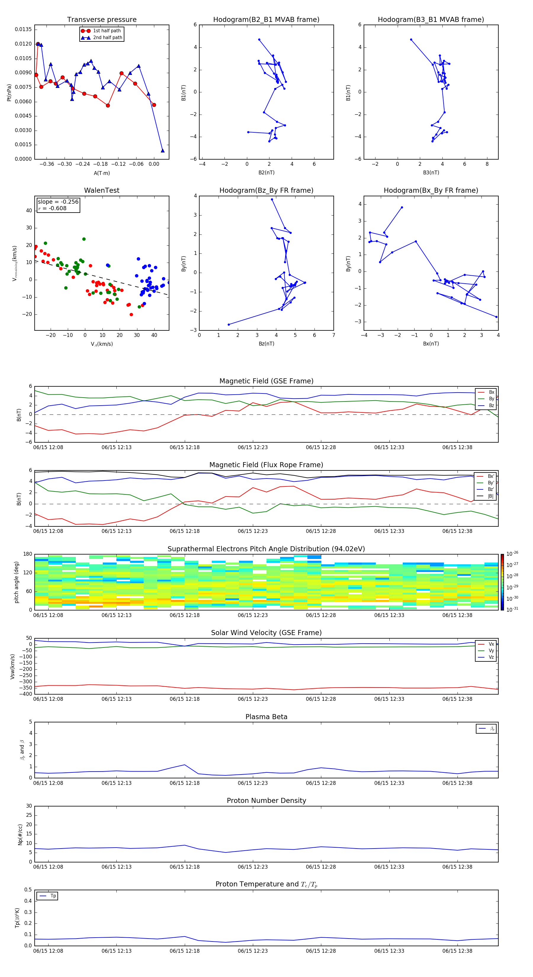
Flux Rope Event 2001-06-15 12:07 ~ 2001-06-15 12:41 (35 minutes)


plot