HOME   LIST
‹–   –›

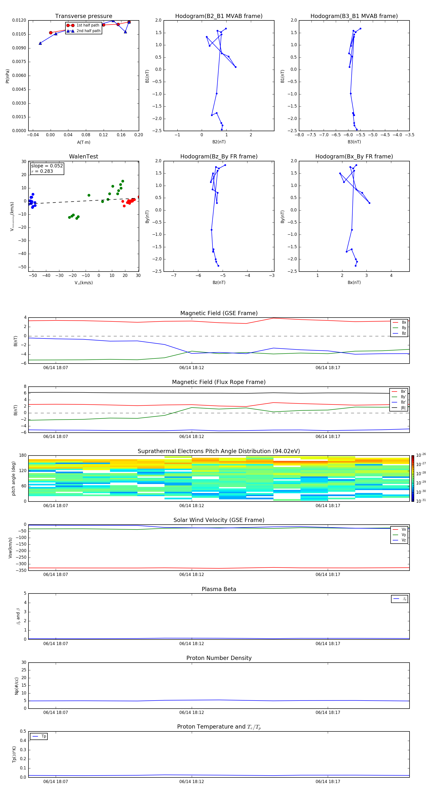
Flux Rope in 2001

Flux Rope Event 2001-06-14 18:06 ~ 2001-06-14 18:20 (15 minutes)


plot