HOME   LIST
‹–   –›

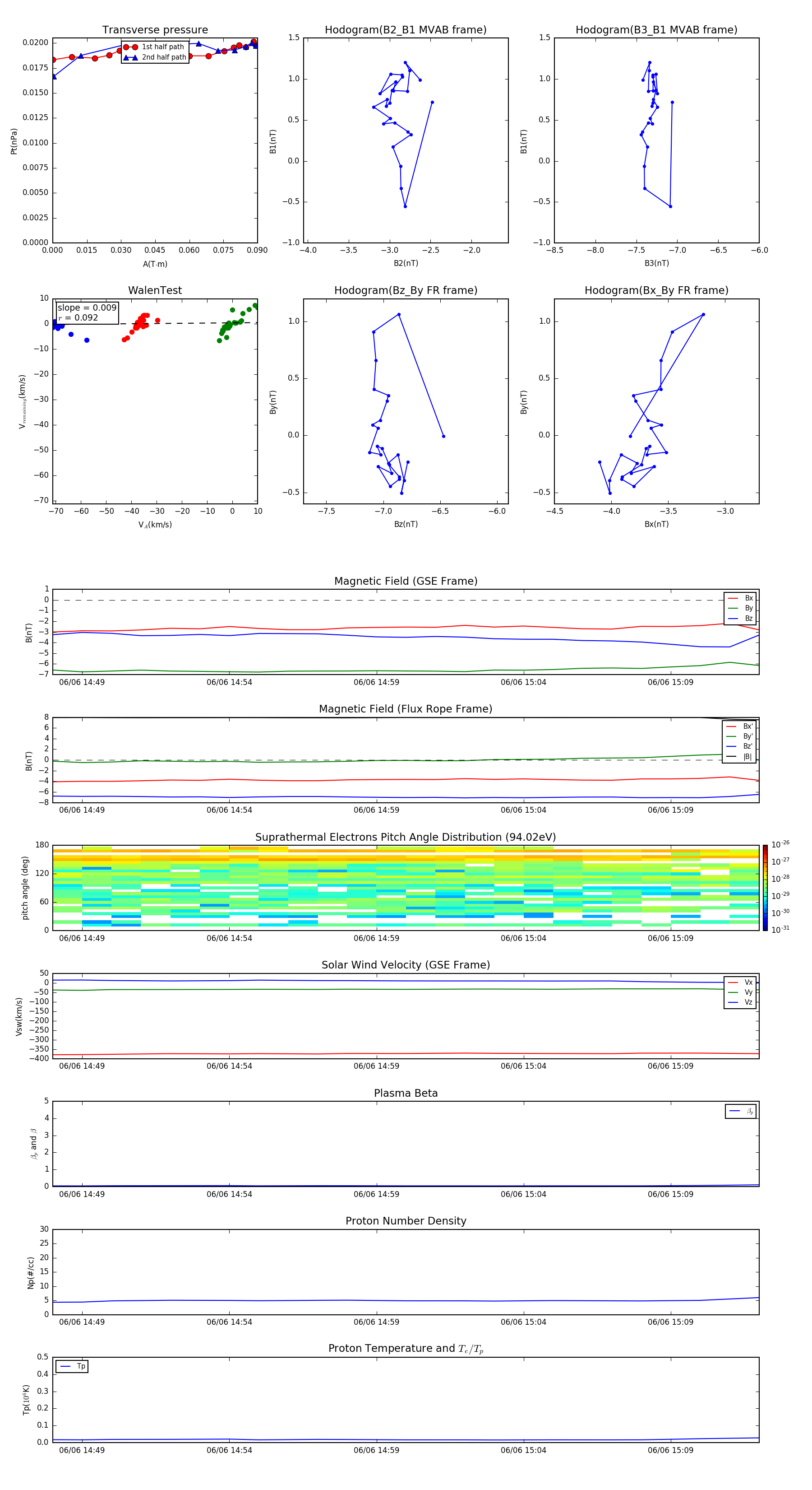
Flux Rope in 2001

Flux Rope Event 2001-06-06 14:48 ~ 2001-06-06 15:12 (25 minutes)


plot