HOME   LIST
‹–   –›

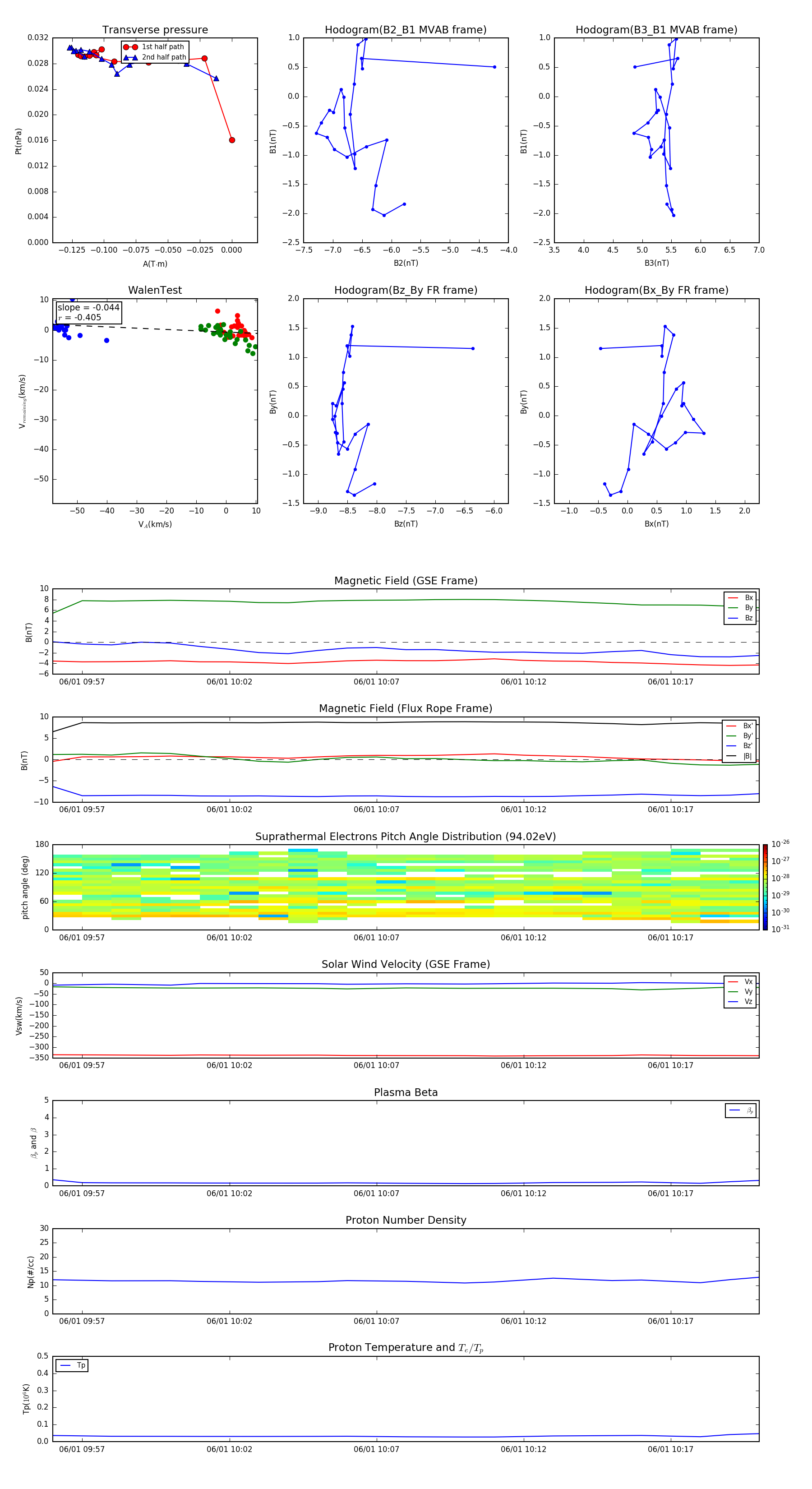
Flux Rope in 2001

Flux Rope Event 2001-06-01 09:56 ~ 2001-06-01 10:20 (25 minutes)


plot