HOME   LIST
‹–   –›

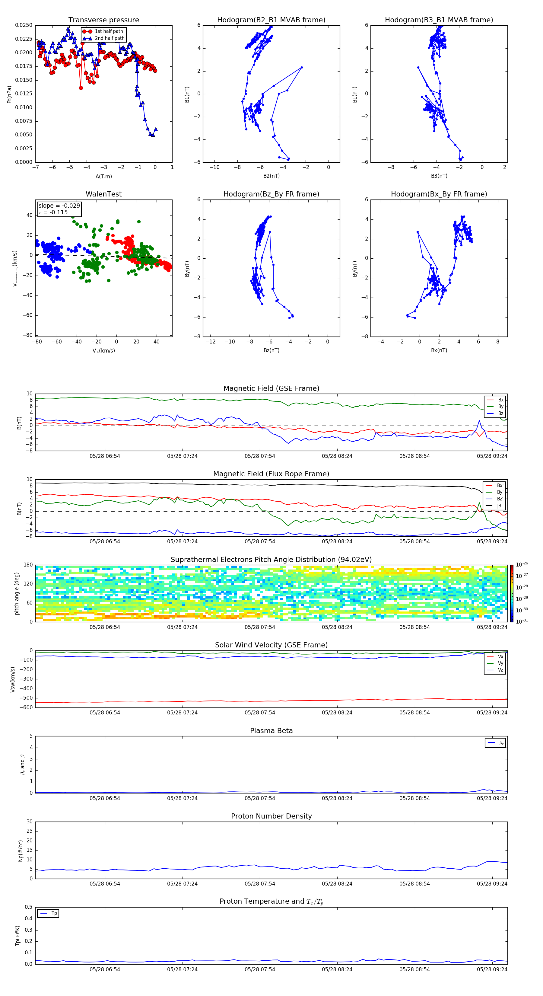
Flux Rope in 2001

Flux Rope Event 2001-05-28 06:27 ~ 2001-05-28 09:30 (184 minutes)


plot