HOME   LIST
‹–   –›

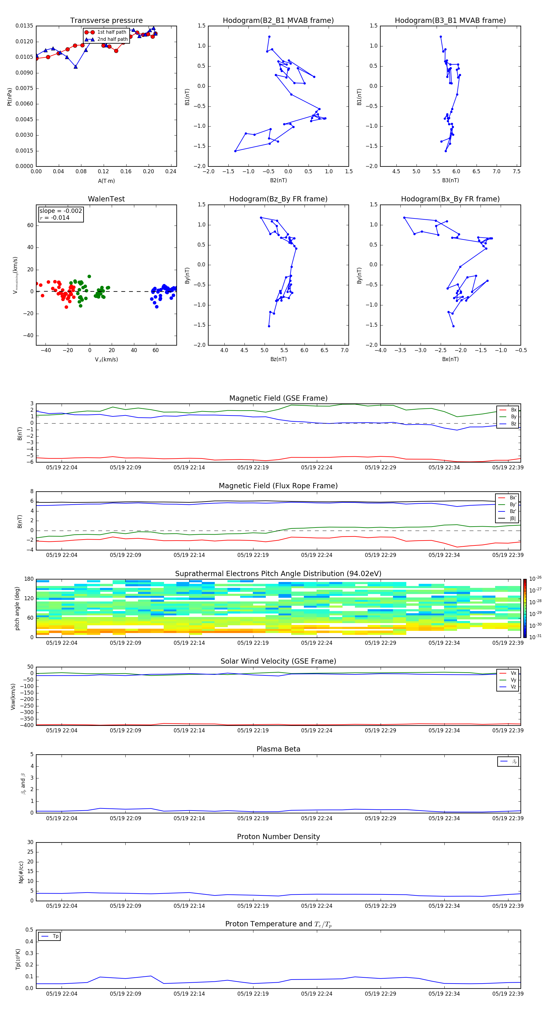
Flux Rope in 2001

Flux Rope Event 2001-05-19 22:02 ~ 2001-05-19 22:40 (39 minutes)


plot