HOME   LIST
‹–   –›

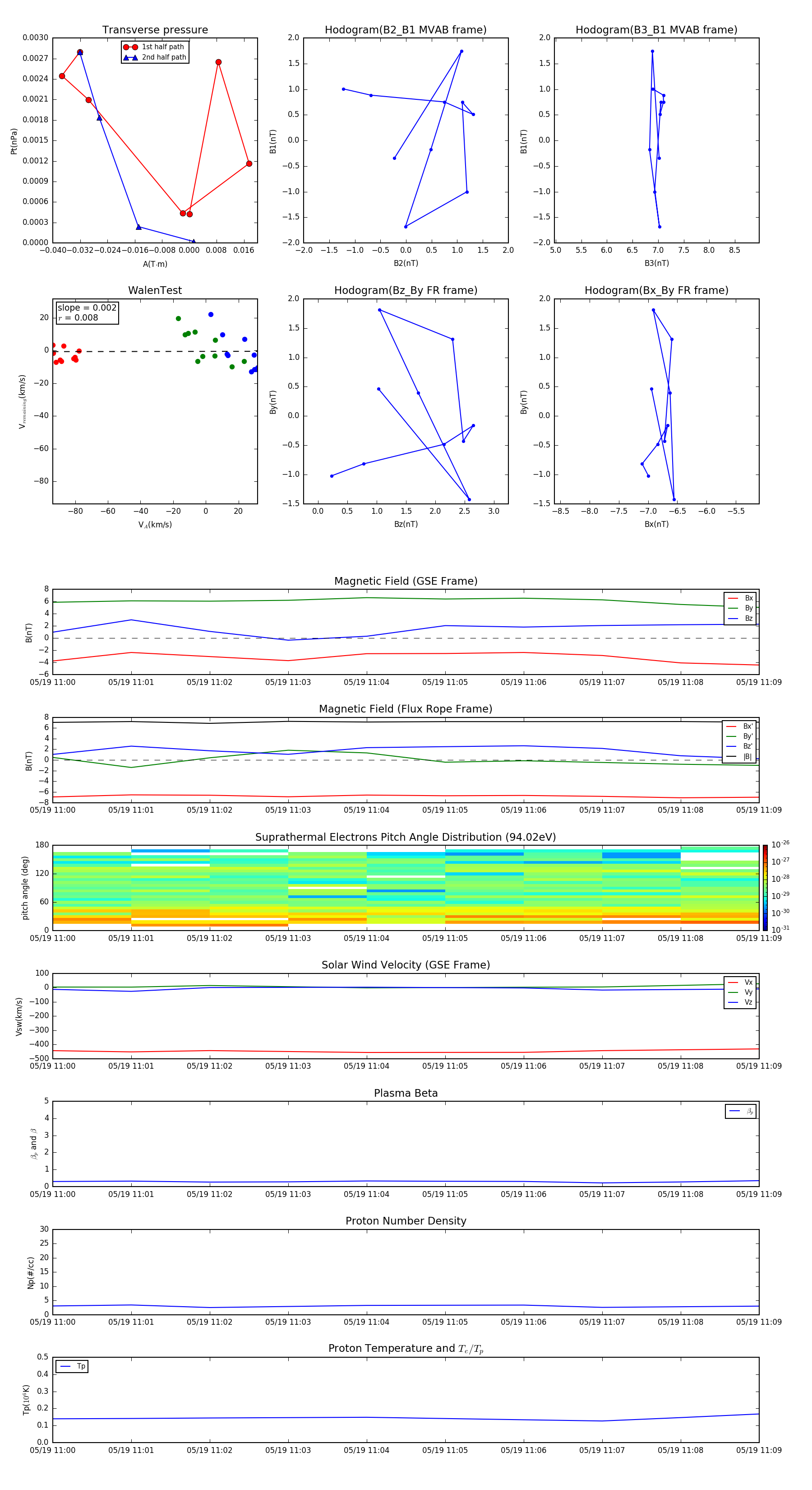
Flux Rope in 2001

Flux Rope Event 2001-05-19 11:00 ~ 2001-05-19 11:09 (10 minutes)


plot