HOME   LIST
‹–   –›

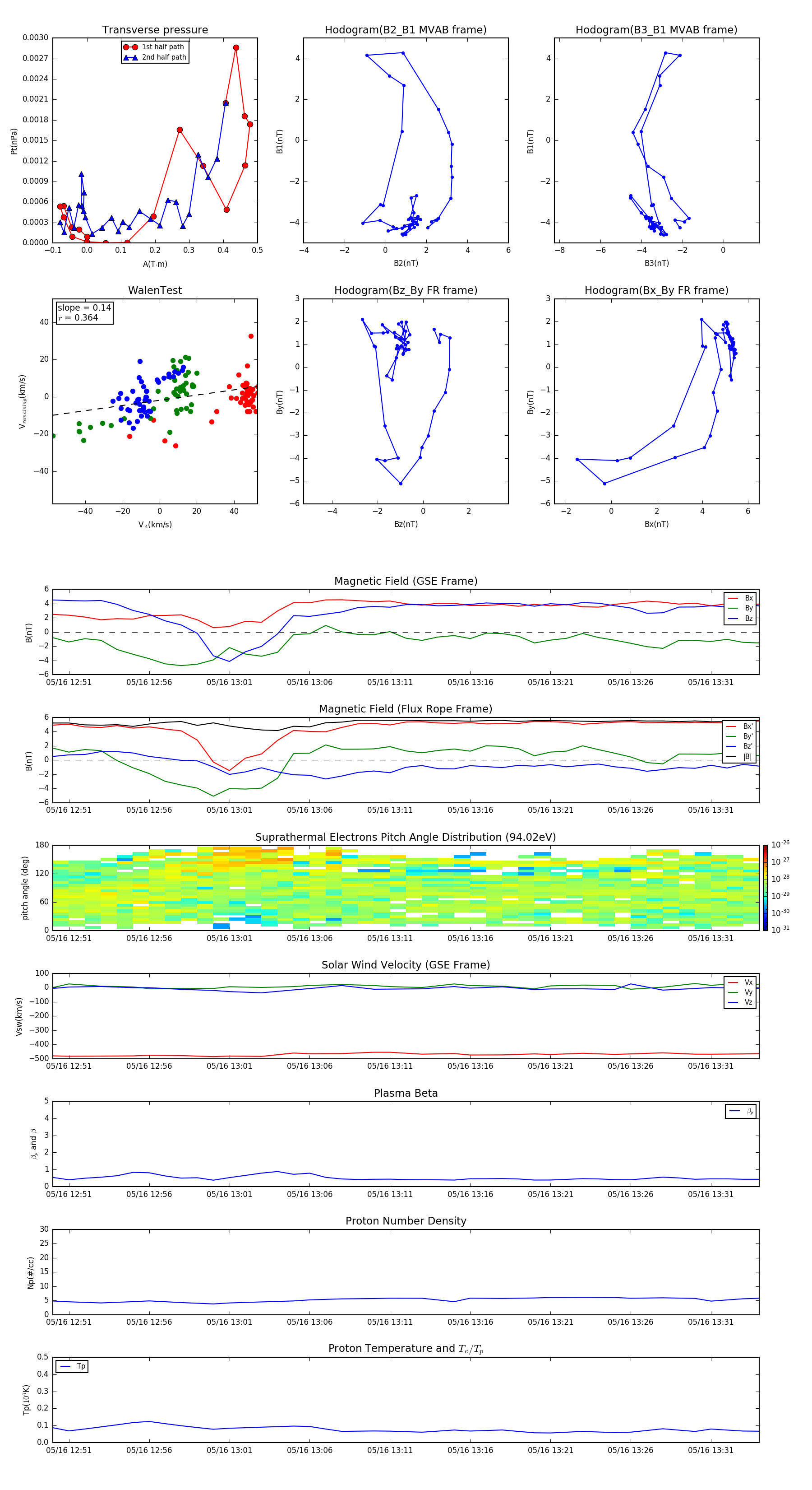
Flux Rope in 2001

Flux Rope Event 2001-05-16 12:50 ~ 2001-05-16 13:34 (45 minutes)


plot