HOME   LIST
‹–   –›

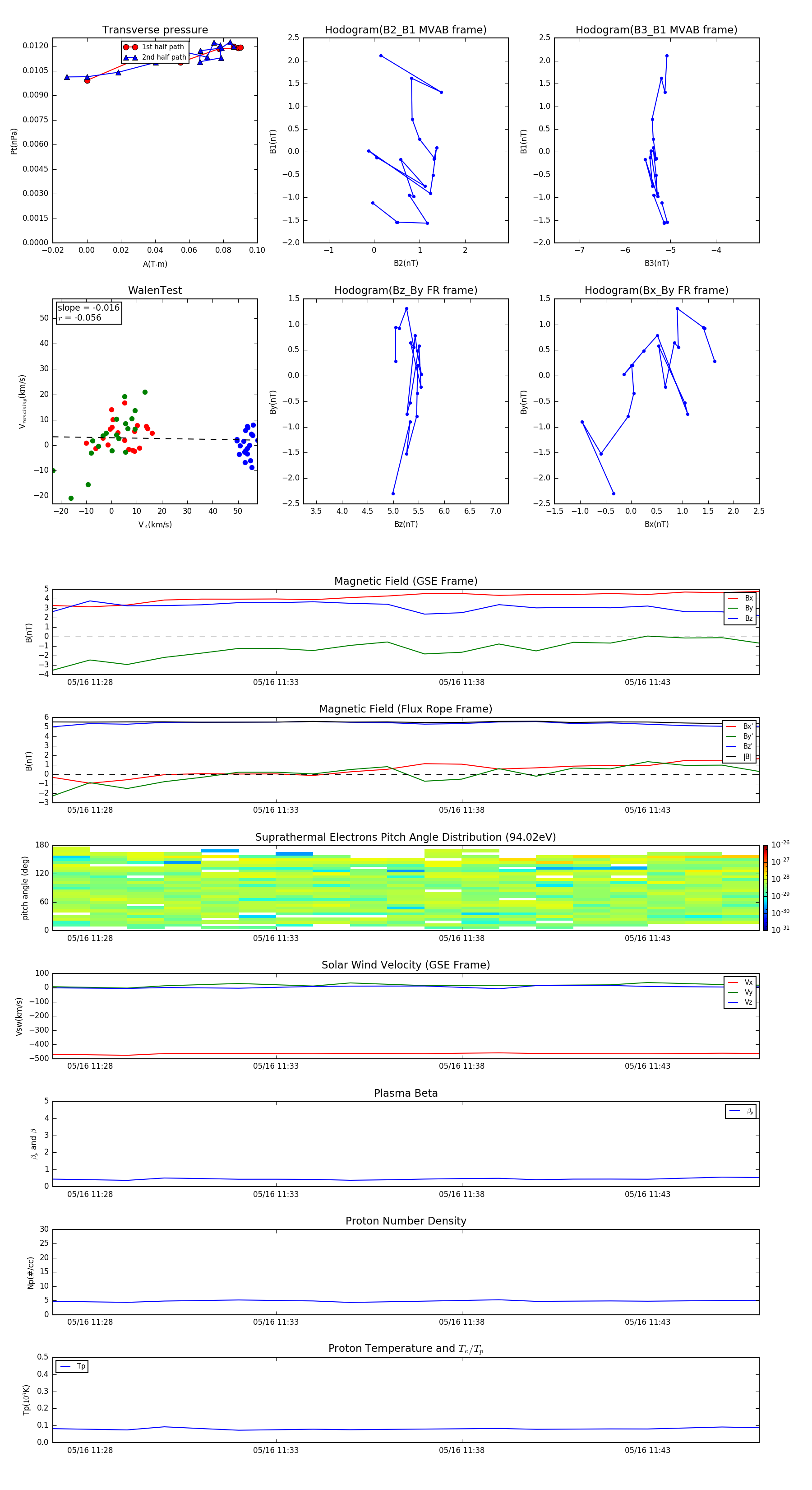
Flux Rope in 2001

Flux Rope Event 2001-05-16 11:27 ~ 2001-05-16 11:46 (20 minutes)


plot