HOME   LIST
‹–   –›

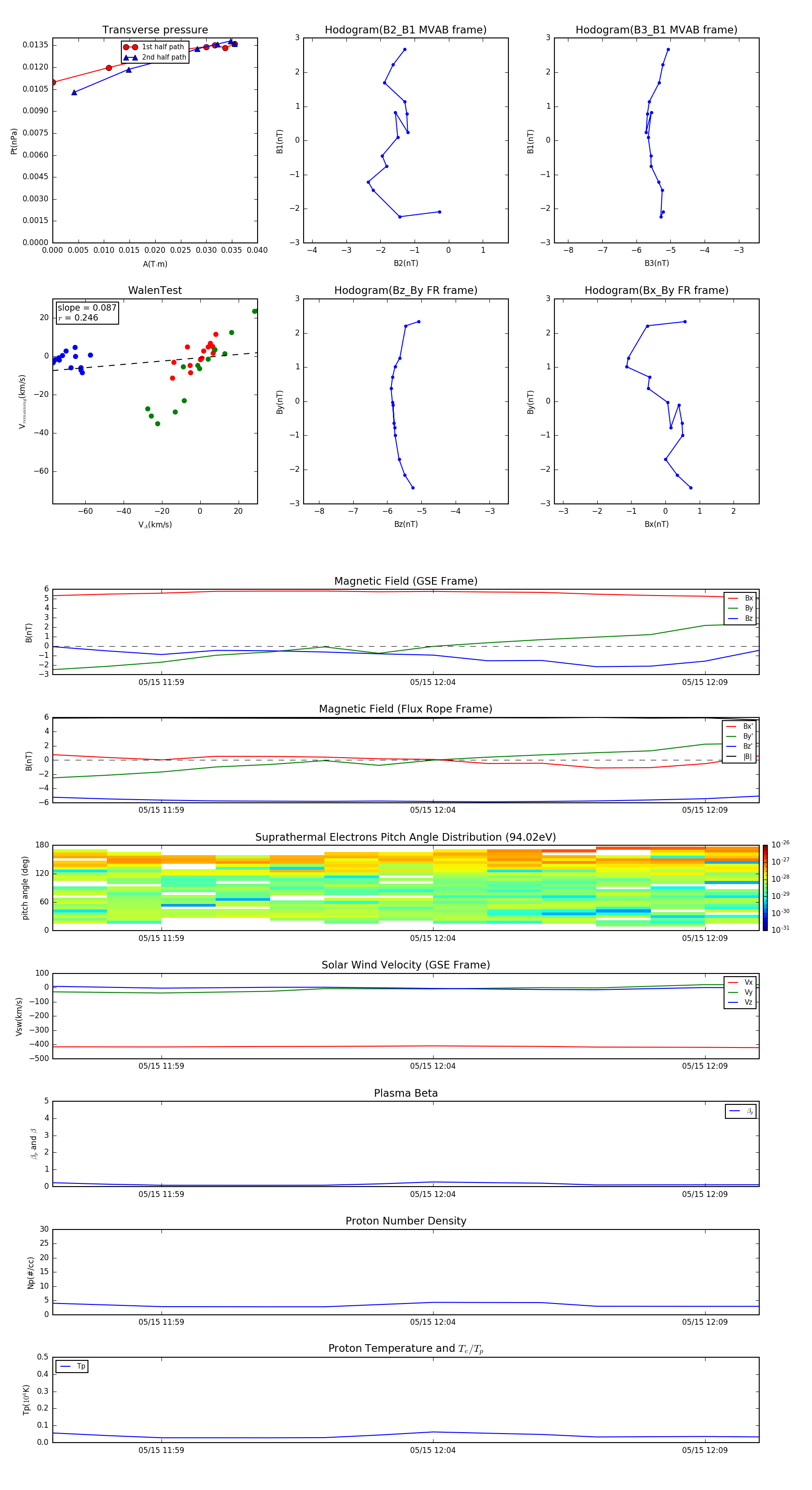
Flux Rope in 2001

Flux Rope Event 2001-05-15 11:57 ~ 2001-05-15 12:10 (14 minutes)


plot