HOME   LIST
‹–   –›

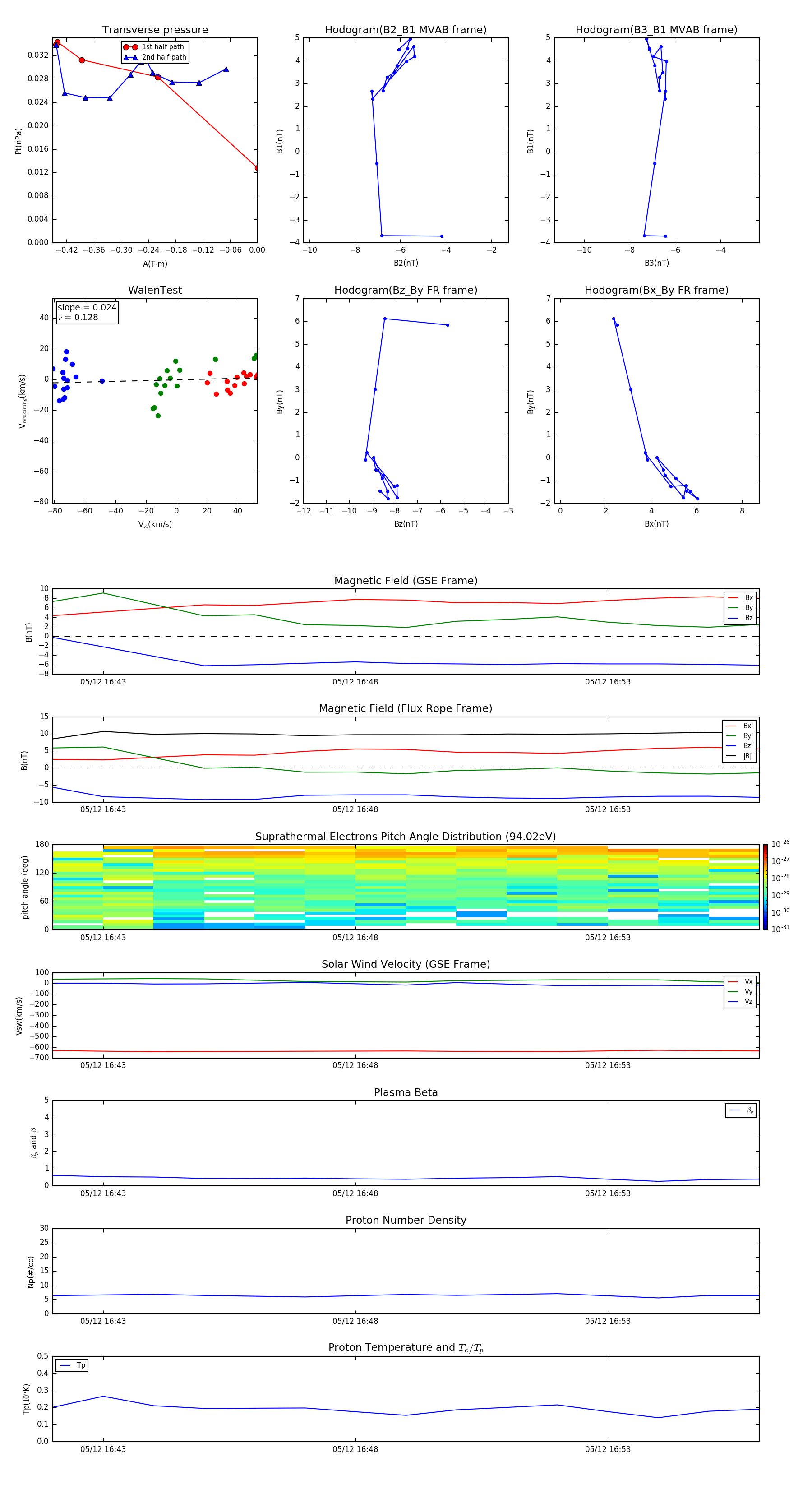
Flux Rope in 2001

Flux Rope Event 2001-05-12 16:42 ~ 2001-05-12 16:56 (15 minutes)


plot