HOME   LIST
‹–   –›

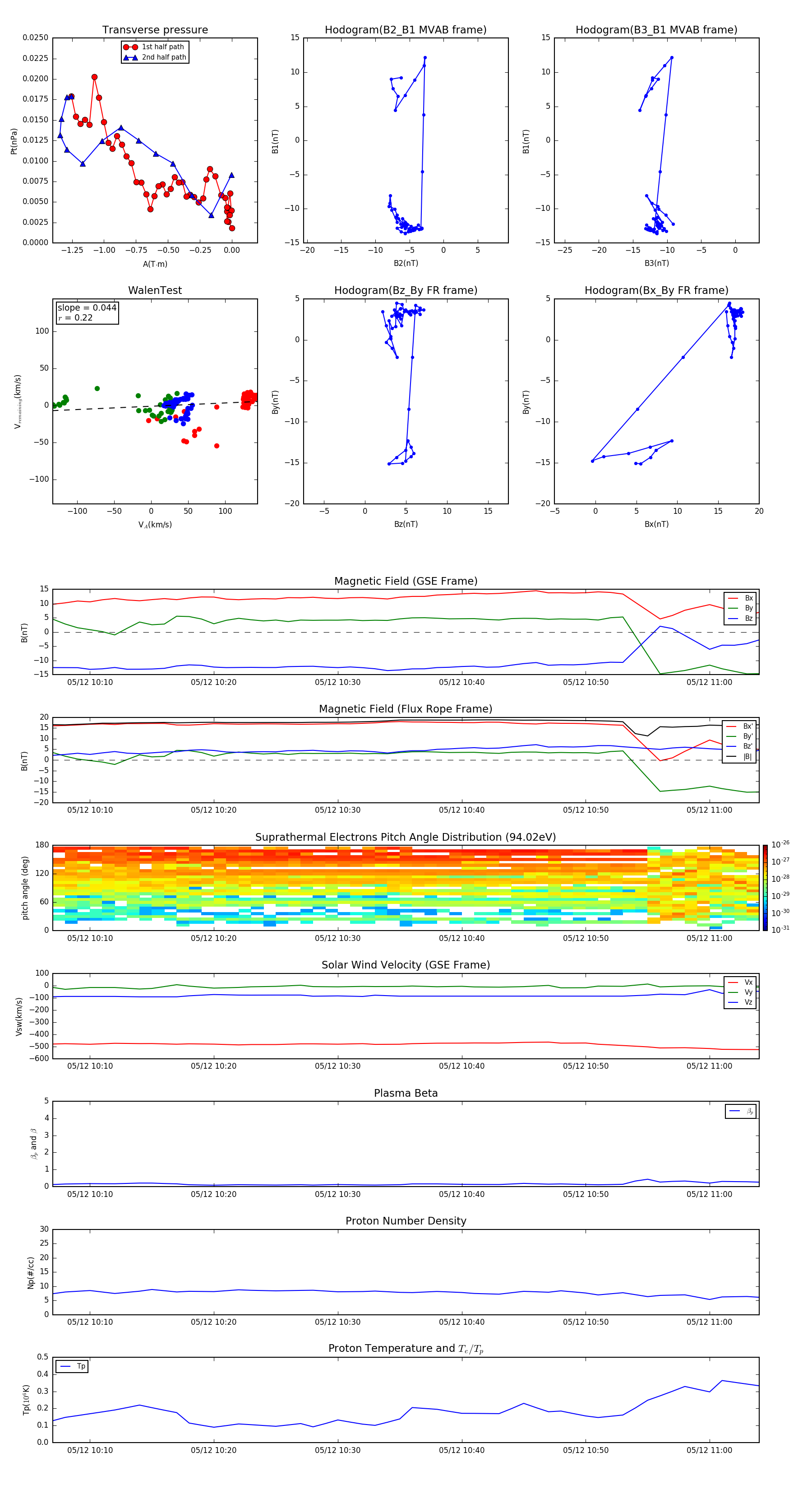
Flux Rope in 2001

Flux Rope Event 2001-05-12 10:07 ~ 2001-05-12 11:04 (58 minutes)


plot