HOME   LIST
‹–   –›

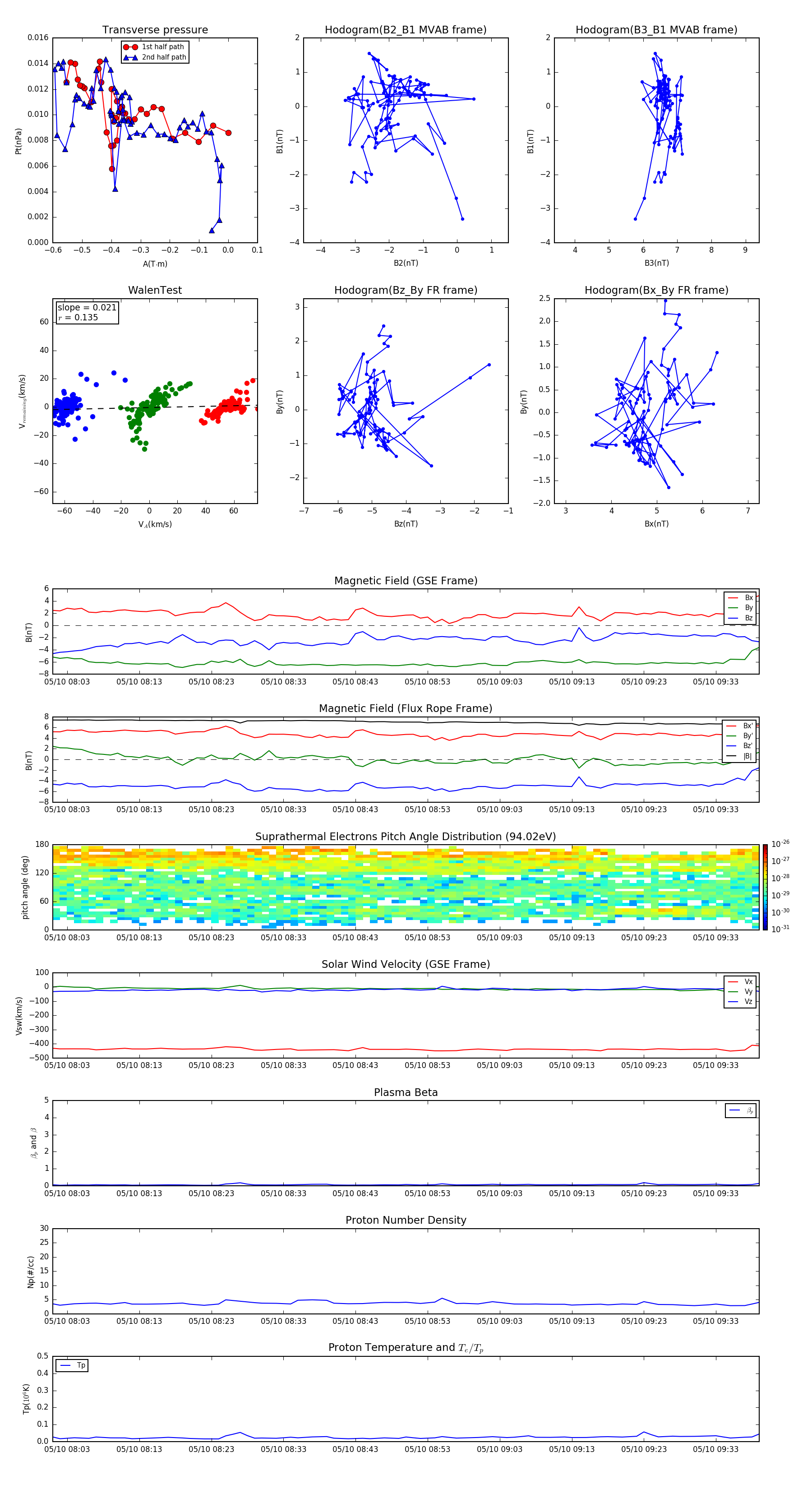
Flux Rope in 2001

Flux Rope Event 2001-05-10 08:01 ~ 2001-05-10 09:39 (99 minutes)


plot