HOME   LIST
‹–   –›

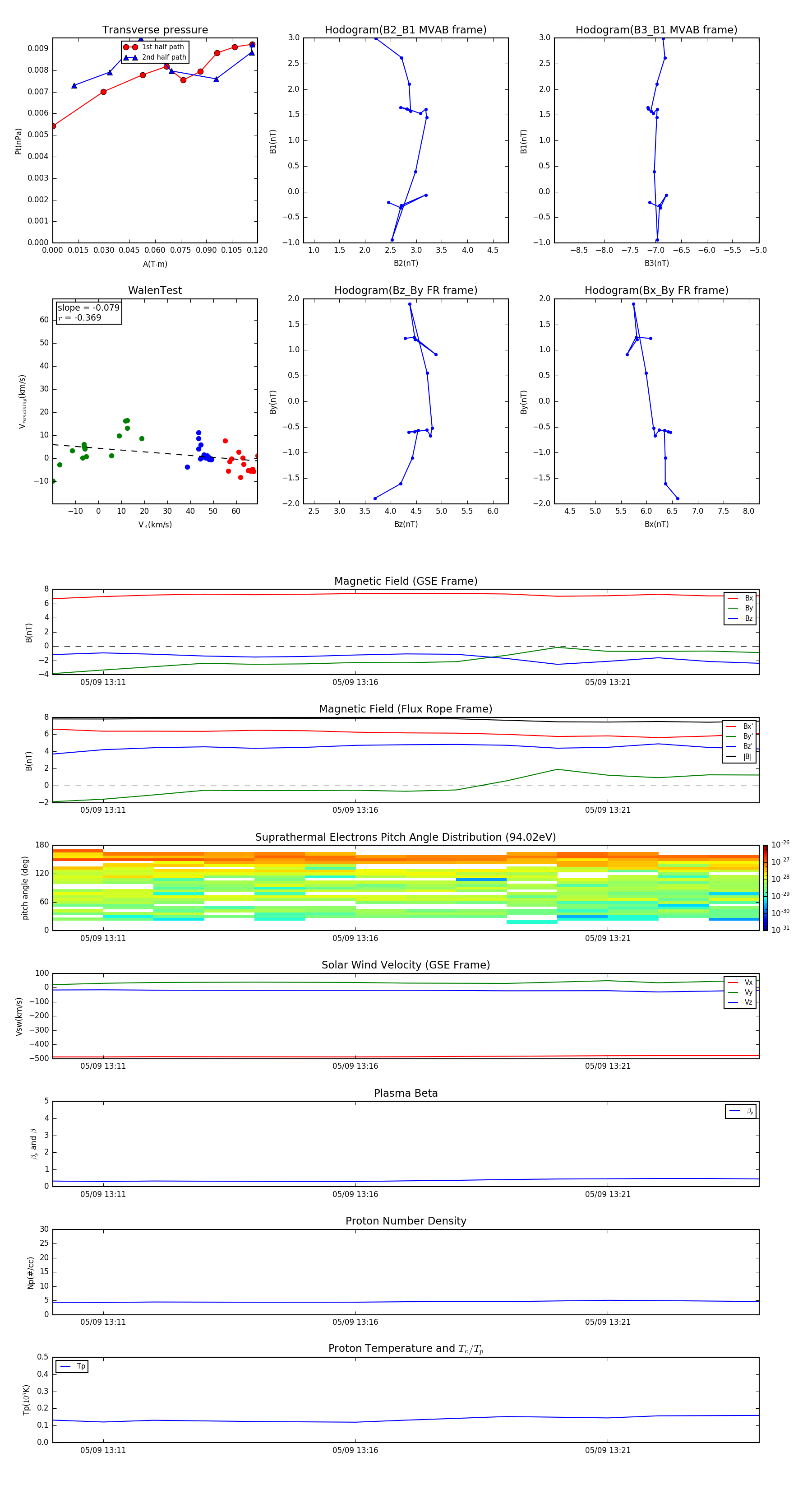
Flux Rope in 2001

Flux Rope Event 2001-05-09 13:10 ~ 2001-05-09 13:24 (15 minutes)


plot